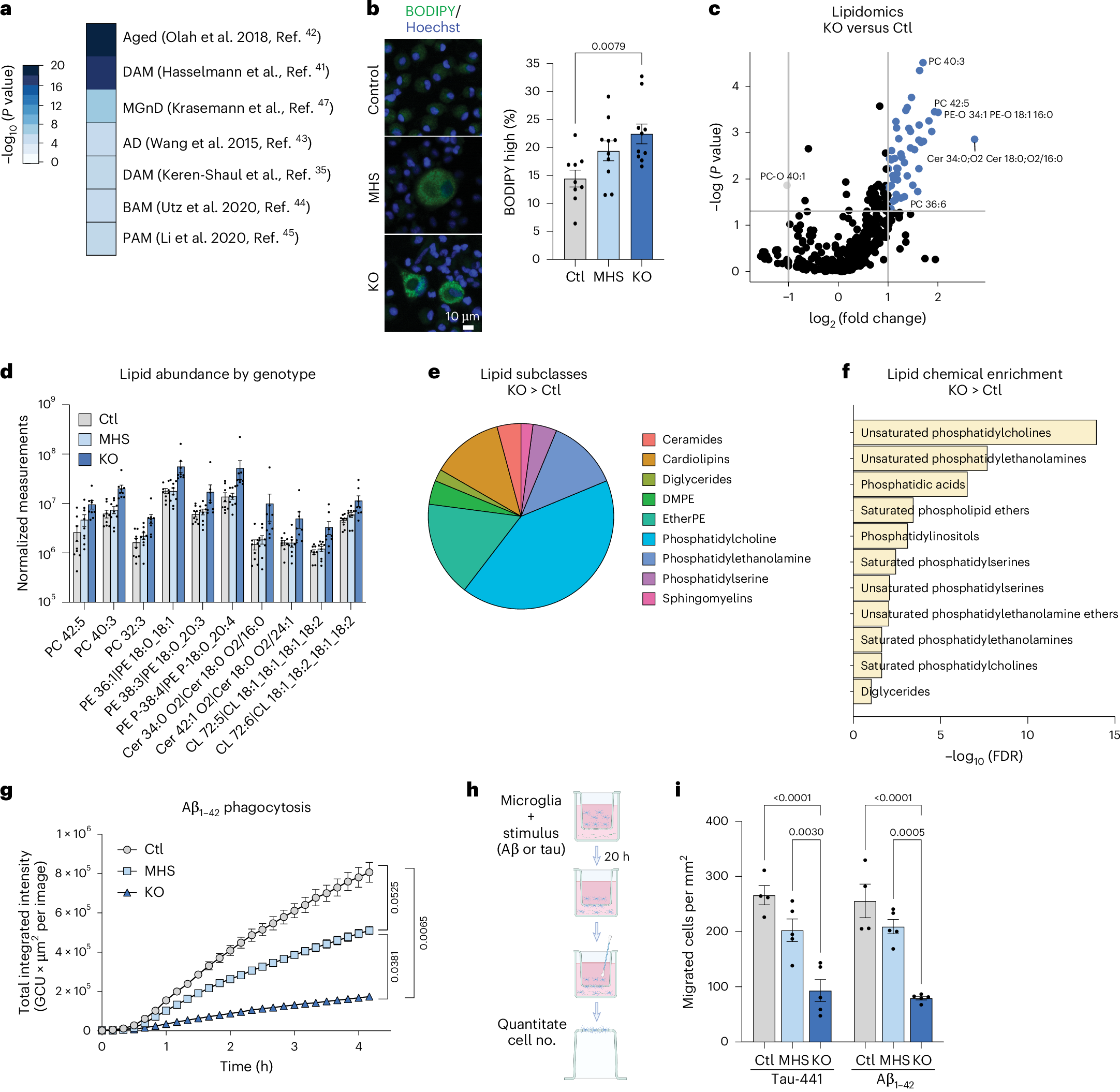
Fig. 4: Loss of MEF2C recapitulates a neurodegenerative phenotype.

a, Overlap of DEGs between control and MEF2C-KO iMGs with aged and neurodegenerative microglial datasets; BAM, border-associated macrophages; PAM, proliferative region-associated microglia. b, Representative images and quantification of BODIPY in control, MHS and MEF2C-KO iMGs suggest increased lipid accumulation in MEF2C-KO microglia (n = 9 control, 10 MHS and 10 KO iMG biological samples derived from independent iPS cell lines from separate differentiation batches). c, Volcano plot of differential analysis of lipids demonstrates that KO iMGs contain more lipids than control iMGs (n = 9 control and 9 KO iMG biological samples derived from independent iPS cell lines from separate differentiation batches). Lipids significantly upregulated in control microglia are defined by an FDR of <0.05 and log2 (FC) of <–1, and lipids significantly upregulated in KO microglia are defined by an FDR of <0.05 and log2 (FC) of >1. d, Normalized measurements of select phosphatidylcholines (PC), phosphatidylethanolamines (PE), ceramides (Cer) and cardiolipins across control, MHS and KO iMGs (n = 9 control, 9 MHS and 9 KO iMG biological samples derived from independent iPS cell lines from separate differentiation batches). e, Distribution of subclasses of significantly increased lipids in KO compared to control iMGs. f, Chemical enrichment analysis of increased lipids in KO compared to control iMGs. g, Disease-specific phagocytosis of Aβ1–42 shows genotype-dependent reductions in phagocytic ability in MHS and KO iMGs (n = 2 control, 2 MHS and 2 KO iMG biological samples derived from independent iPS cell lines). GCU, green calibrated unit. h, Schematic of a transwell migration assay with disease-specific stimuli. i, Quantification of transwell migration assays demonstrating genotype-dependent impaired migration toward the disease-specific stimuli, Tau-441 and Aβ1–42 (n = 4 control, 5 MHS and 5 KO iMG biological samples derived from independent iPS cell lines from separate differentiation batches); scale bar, 10 μm (b). Data in b, d and i are presented as mean values ± s.e.m. Each data point represents the mean measurement for all technical replicates from one independent line in a differentiation batch. Statistical analyses in b and i were performed by one-way ANOVA with P values adjusted for multiple comparisons by Tukey’s method. P values from g were determined from the final time point measurements using a one-way ANOVA with adjustment for multiple comparisons by Tukey’s method. The graphic in h was created with BioRender.com.