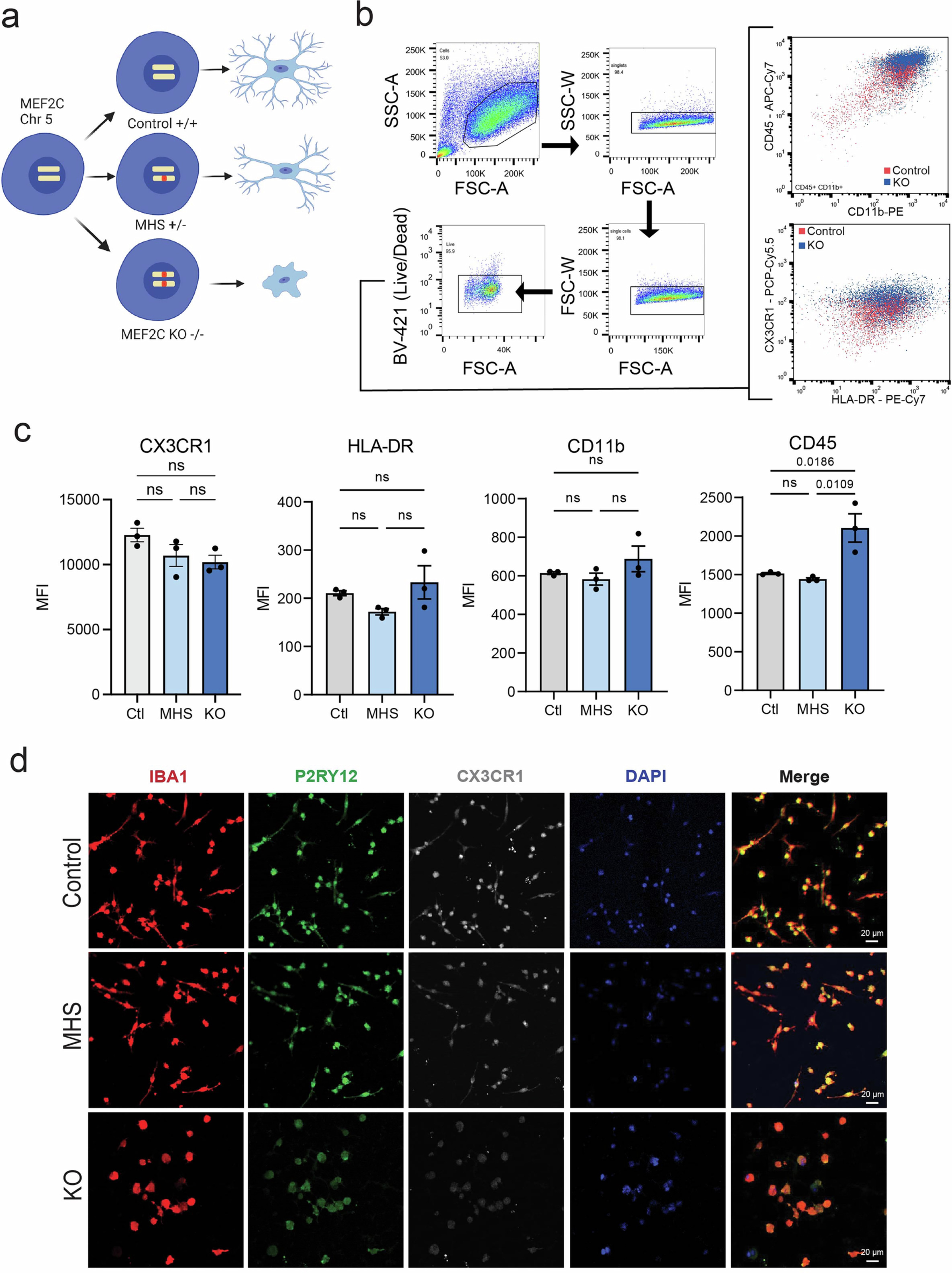
Extended Data Fig. 2: Microglial marker expression in MEF2C-deficient induced pluripotent stem cell-derived microglia in vitro.

a. CRISPR/Cas9-edited human induced pluripotent stem cell (iPSC) model for isogenic control, MEF2C haplo-insufficient (MHS) and knockout (KO) microglia. b. Representative flow cytometry data for myeloid and microglia-specific markers, CD45, CD11b, CX3CR1 and HLA-DR in iPSC-derived microglia (iMGs). c. Median Fluorescent Index (MFI) of myeloid and microglia-specific markers from iMGs across MEF2C genotypes (n = 3 independent iPSC lines per genotype). d. Representative images of microglial markers IBA1, P2RY12, and CX3CR1. Scale bars = 20 μm in d. Data in c is presented as mean values ± SEM. Each data point present the mean measurement for all technical replicates from one independent line. Statistical analysis in c was performed using one-way ANOVA tests with P values adjusted for multiple comparisons by Tukey’s method. Graphic in a was created using BioRender.