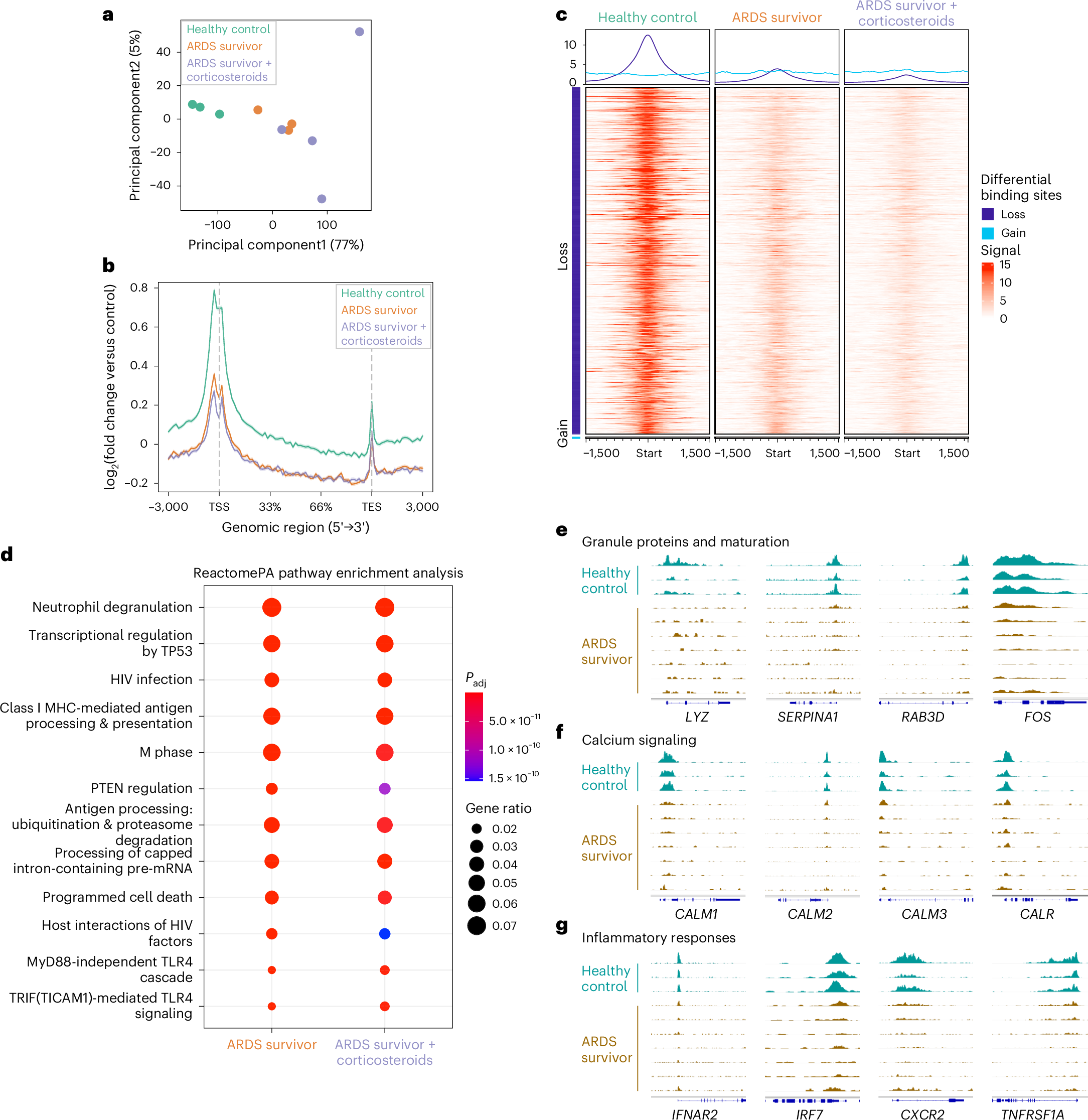
Fig. 3: Genes involved in core functions in circulating neutrophils express diminished H3K4me3 levels months following ARDS.

a–g, Chromatin immunoprecipitation sequencing analysis of genomic regions associated with H3K4me3 in healthy donors’ blood neutrophils compared to those from patients surviving ARDS 3–6 months post-hospital admission depicting corticosteroid treatment. a, Principal-component analysis of the three sample groups with each dot representing an individual. b, Metagene H3K4me3 profiles 3-kb upstream from the transcription start site (TSS) and downstream from the transcription end site (TES) of the three sample groups, with the s.e.m. shown as shading around the mean curve. Data are expressed as log2FC versus input control levels. c, Differential peaks obtained through the R package Diffbind when comparing the three sample groups. d, GO analysis by Reactome pathway enrichment in the ARDS survivors’ groups versus healthy controls. e–g, Individual gene tracks for genes involved in granule proteins and maturation (e), calcium signaling (f) and inflammatory responses (g) depicting H3K4me3 profiles for healthy controls and ARDS survivors. The numbers of biological replicates were healthy controls (n = 3), ARDS survivors who did not receive corticosteroid treatment (n = 3) and corticosteroid-treated ARDS survivors (n = 4). The false discovery rate was applied to generate d. Details on normalization and quality control analysis in Extended Data Fig. 3 and Methods.