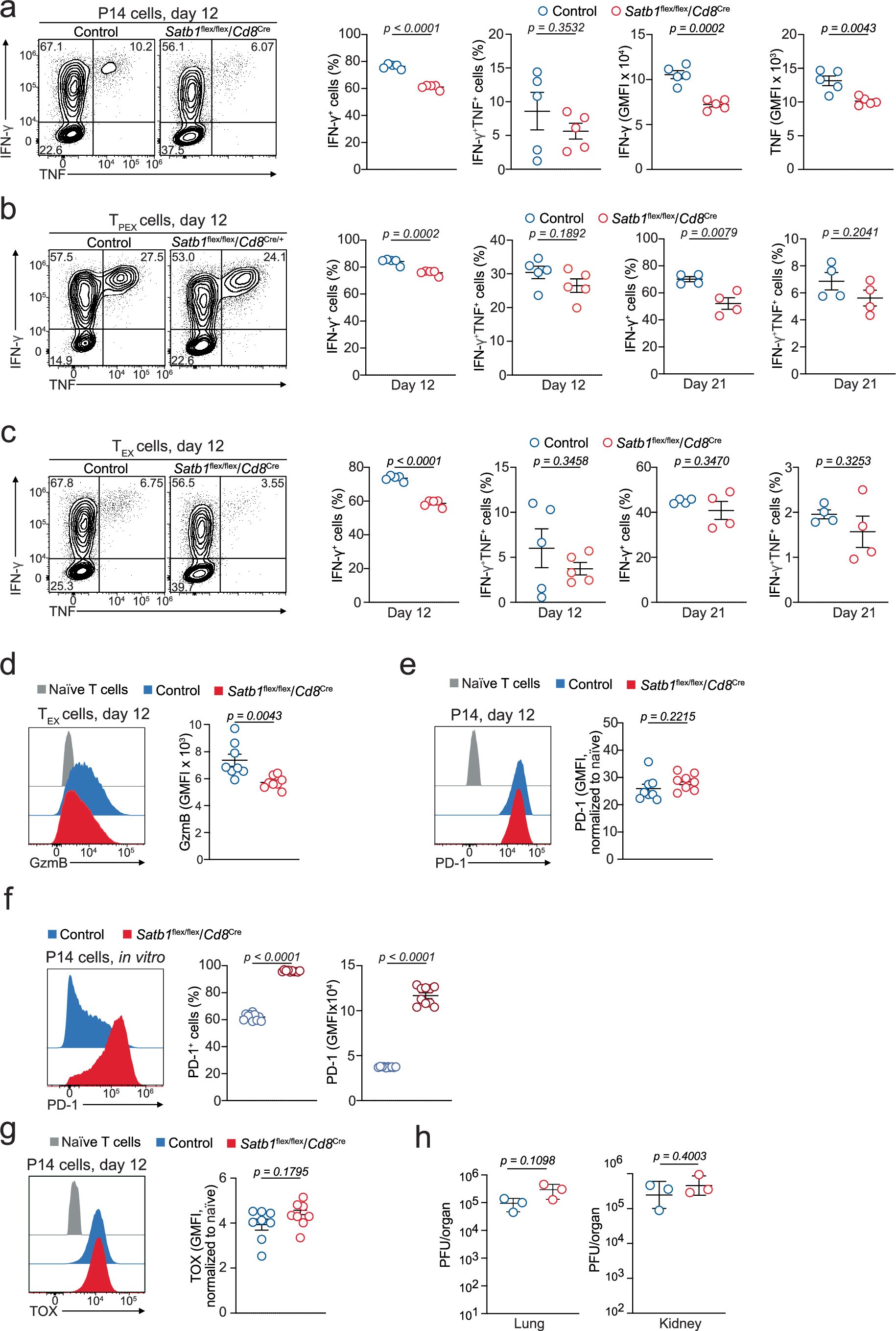
Extended Data Fig. 2: SATB1 promotes functionality of exhausted T cells.

(a-h) Naïve CD45.2+ SATB1-deficient P14 cells (Satb1flex/flex/Cd8Cre, SATB1-KO) or control cells (Satb1flex/flex) P14 cells were adoptively transferred into naïve wildtype CD45.1+ mice and subsequently infected with LCMV-Docile. On days 12 and 21 p.i. spleens were analyzed using flow cytometry. (a) Flow cytometry plots and quantification of SATB1-KO or control P14 cells producing IFN-γ and TNF and quantification of IFN-γ and TNF expression after incubation with Gp33 peptide ex vivo on day 12 p.i. (n = 5). (b,c) Flow cytometry plots and quantification of SATB1-KO or control TPEX cells (b) and TEX cells. (c) producing IFN-γ or co-producing IFN-γ and TNF after incubation with Gp33 peptide ex vivo on days 12 (n = 5) and 21 (n = 4) p.i. (d,e) Histogram and quantification showing expression of GzmB (d) and PD-1 (e) in SATB1-KO or control TEX cells on day 12 p.i (n = 8). (f) Expression of PD-1 on SATB1-KO and control P14 cells after 66 h of in vitro stimulation (n = 10). (g) Expression of TOX in SATB1-KO or control P14 cells from day 12 of LCMV-Docile infection (n = 8). (h) Viral load in the lungs and kidneys of SATB1-KO or control mice infected with LCMV-Docile on day 31 p.i. (n = 3). Flow cytometry plots are representative. Dots in graphs represent biological replicates; horizontal lines and error bars of bar graphs indicate means ± SEM (a-g) or SD (h), respectively. Data are representative (a-c, h) or pooled from two (d-g) independent experiments. P values are from two-tailed unpaired student’s t test. PFU, Plaque forming units.