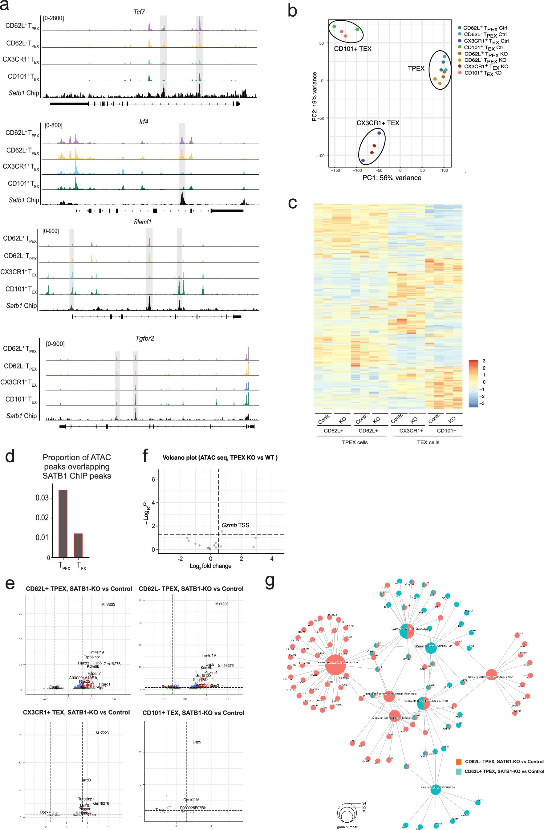
Extended Data Fig. 7: Loss of SATB1 does not impact exhausted T cell subset specific chromatin accessibility.

Naïve CD45.2+ SATB1-deficient P14 cells (Satb1flex/flex/Cd8Cre, SATB1-KO) or control cells (Satb1flex/flex) P14 cells were adoptively transferred into naïve wildtype CD45.1+ mice which were subsequently infected with LCMV-Docile. On 21 p.i., CD62L+ and CD62L− TPEX and CX3CR1+ and CD101+ TEX cells were sorted from either SATB1-KO or control spleens and used for RNA and ATAC-sequencing. (a) Comparison of gene accessibility in control CD62L+ TPEX, CD62L− TPEX, CX3CR1+ TEX and CD101+ TEX cells. TCF7, Irf4, Slamf1 and Tgfbr2 are shown as examples. (b) Representation of the first two components of a PCA dimensionality reduction based on rlog-transformed counts for all accessible peaks. First component explains 56% and second component explains 19% of total variability. Cell type and genotypes are color coded. (c) K-means clustered heatmap showing normalized counts of all peaks identified using the nextflow pipeline nf-core/atacseq v1.2.1. TPEX and TEX cell subsets, genotype and replicates are color coded and shown as bars at the top of the heatmap. (d) Proportion of open chromatin peaks identified by ATAC-seq that overlap with SATB1 binding sites as identified by ChIP-seq. (e) Volcano plots showing genes associated with differentially accessible regions (DARs). DARs were identified using the nextflow pipeline nf-core/atacseq v1.2.1, which passed the False Discover Rate (FDR) < 0.05. Genes closest to the respective DAR were identified using Homer v4.11. Each volcano plot shows a SATB1-KO vs Ctrl comparison for each TPEX and TEX cell subset. Dashed lines: reciprocal adjusted p-value < 0.01 (padj−1 vertical) and log2 fold change (log2FC) > 1.5 (horizontal). Statistical significance is color coded by passing log2FC and padj−1 cut-offs (red), passing only log2FC- (green) or padj−1 cut-off (blue). Top genes were labelled with the gene name. (f) Volcano plot showing accessible regions in the Ifng, Tnf and Gzmb gene loci. The Gzmb transcriptional start site is highlighted in red. (g) GOEA analysis of genes associated with differentially accessible regions. DARs were used for Gene Ontology Enrichment Analysis (GOEA) using the Hallmark gene sets from the GSEA-MSigDB database as reference. Ontology terms were filtered for an adjusted p-value < 0.05. Each Hallmark term is indicated as the main bubble surrounded by genes belonging to the term. Number of genes belonging to a term is indicated by bubble size. Comparison to identify DARs is indicated by color. Shared terms between comparisons are colored by multiple colors.