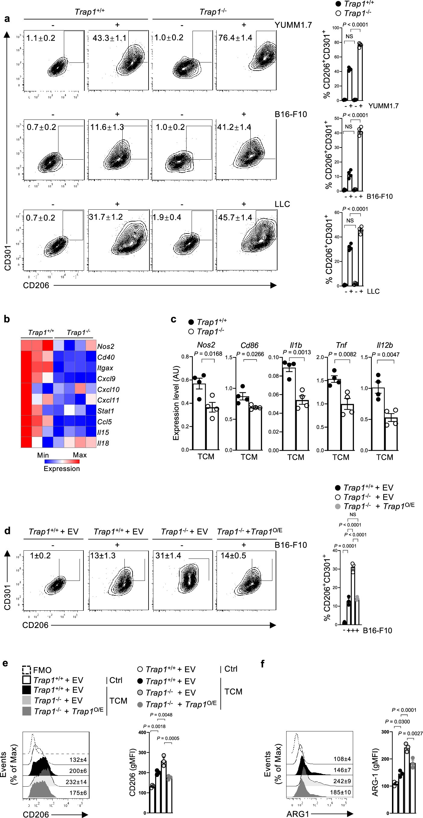
Extended Data Fig. 2: TRAP1 deficiency enhances immunosuppressive capacity of TAMs.
From: Cancer suppresses mitochondrial chaperone activity in macrophages to drive immune evasion

(a) Expression of CD206 and CD301 by BMDMs co-cultured with either YUMM1.7 (top), B16-F10 (middle), or LLC (bottom) tumor cells for 72 h (n = 4). Data are representative of three independent experiments. (b) Expression of indicated genes in Trap1+/+ or Trap1−/− BMDMs treated with YUMM1.7 TCM for 24 h, assessed by RNA-seq (n = 3 in Trap1+/+ group; n = 4 in Trap1−/− group). (c) Expression of pro-inflammatory genes in TRAP1 wild-type or knockout BMDMs treated with YUMM1.7 TCM for 24 h, assessed by RT-qPCR analysis (n = 4, normalized to TCM-treated wild-type macrophages). (d) TRAP1 wild-type or null BMDMs were transduced with either retrovirus overexpressing a control reporter gene (EV) or a reporter gene plus the Trap1 sequence (Trap1O/E), and co-cultured with B16-F10 cells for 72 h. Expression of CD206 and CD301 was determined by flow cytometry analysis (n = 3). (e, f) Representative histogram (left) and quantitative plots (right) of CD206 (e) and ARG1 (f) in TRAP1 wild-type and knockout BMDMs transduced with EV or Trap1O/E, treated with YUMM1.7 TCM for 24 h (n = 3). Data are representative of two independent experiments. All data are mean ± s.e.m. and were analyzed using a two-tailed, unpaired Student’s t-test (c) or a one-way ANOVA with Sidak’s multiple comparison test (a, d-f).