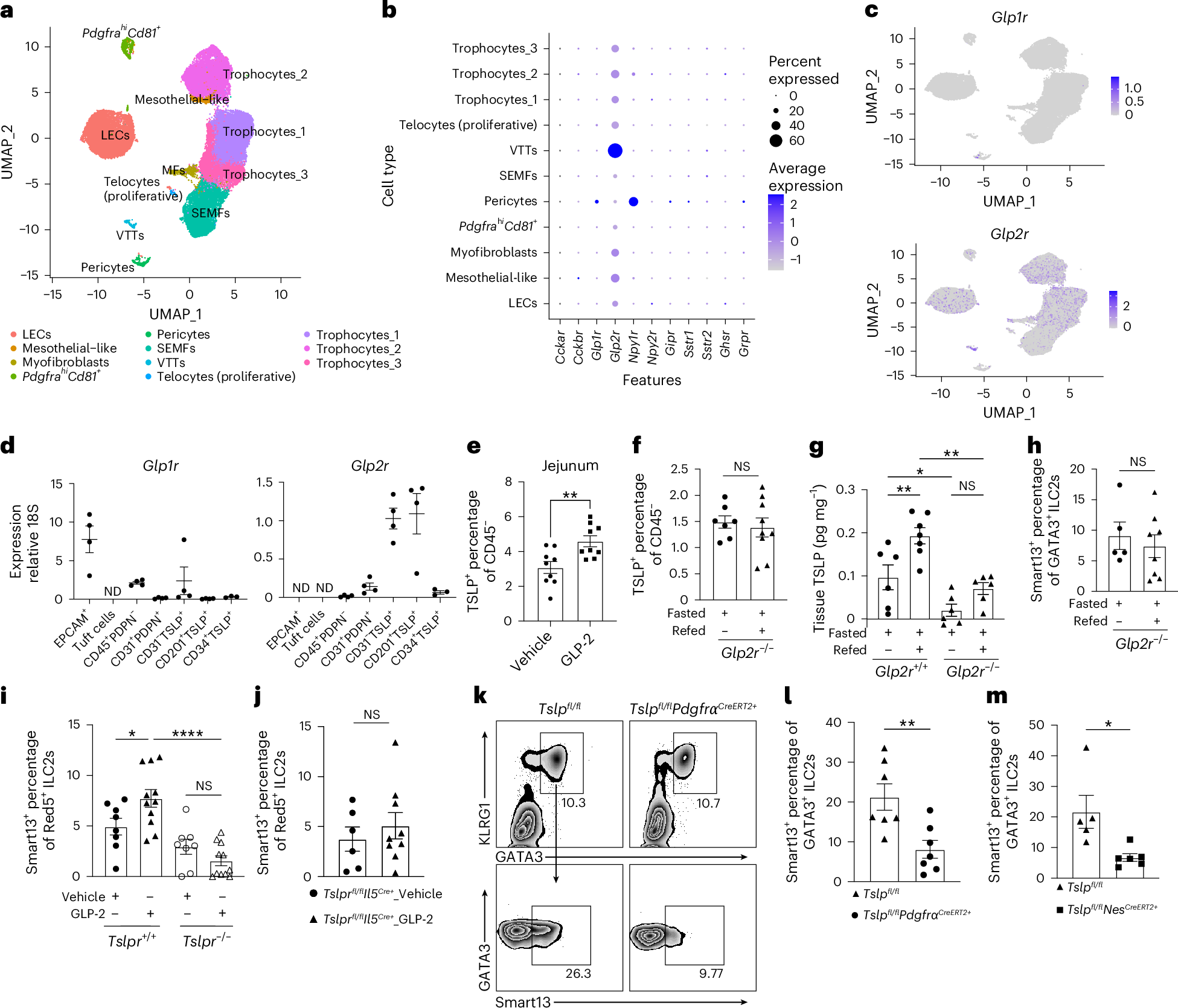
Fig. 3: GLP-2 drives ILC2 activation through TSLP signaling.
From: TSLP links intestinal nutrient sensing with amplification of the ILC2–tuft cell circuit

a–c, scRNA-seq analysis of sorted TSLP-tdTomato+ cells from the siLP. a, UMAP representing cell clustering analysis. b, Expression of gut hormorne receptors by TSLP-tdTomato + stromal cells. c, Feature plots representing Glp1r (top) and Glp2r (bottom) expression. d, RT–qPCR analysis of Glp1r (left) and Glp2r (right) expression on sorted gut. CD45−EPCAM+ (epithelial cells), tuft cells, CD45+PDPN− (hematopoietic cells), CD45−CD31+PDPN+ (LECs), CD45−CD31−TSLP-tdTomato+ total stromal cells, CD45−CD31−TSLP-tdTomato+ CD201+ (telocytes) and CD45−CD31−TSLP-tdTomato+ CD34+ (trophocytes). Biological replicates N = 3 or 4, pooled from 2 independent experiments. Error bars indicate samples mean ± s.e.m. e, Percentage of TSLP-tdTomato+cells among CD45− cells in proximal jejunal LP after three consecutive GLP-2[Gly2] s.c. injections as assessed by flow cytometric analysis. Biological replicates N = 9 for each column group, pooled from at least 2 independent experiments. Statistical analysis was performed using unpaired t-test, **P < 0.01. Error bars indicate samples mean ± s.e.m. f, Flow cytometric analysis showing percentage of total TSLP-tdTomato+ cells among CD45− cells in proximal jejunal LP from fasted Glp2r−/−Flare-TSLP mice after oral food gavage at 2 h. Biological replicates N = 7 for control group and N = 9 for refeeding group, pooled from at least 2 independent experiments. Statistical analysis was performed using unpaired t-test. Error bars indicate samples mean ± s.e.m. g, ELISA of TSLP protein from supernatant of proximal jejunal tissue explants after oral gavage at 2 h in Glp2r−/− or WT mice after overnight fasting. Biological replicates with total N = 25, pooled from at least 2 independent experiments. Statistical analysis was performed using ANOVA with correction for multiple comparisons, *P < 0.05, **P < 0.01. Error bars indicate samples mean ± s.e.m. h, Quantification of percentage of IL-13 (Smart13)+ ILC2s among proximal jejunal LP ILC2s from fasted Glp2r−/−Smart13 mice after 16-h fasting followed by 4-h water or refeeding ad libitum. ILC2s were gated on Lin−CD45+GATA3+ cells. Biological replicates N = 5 for control group and N = 8 for refeeding group, pooled from at least 2 independent experiments. Statistical analysis was performed using unpaired t-test. Error bars indicate samples mean ± s.e.m. i, Quantification of percentage of IL-13 (Smart13)+ ILC2s among proximal jejunal LP ILC2s in Tslpr+/+Red5Smart13 or Tslpr−/−Red5Smart13 mice after three daily injections of GLP-2[Gly2]. ILC2s were gated on Lin−CD45+IL-5(Red5)+ cells. Biological replicates with total N = 38, pooled from at least 2 independent experiments. Statistical analysis was performed using ANOVA with correction for multiple comparisons, *P < 0.05, ****P < 0.0001. Error bars indicate samples mean ± s.e.m. j, Quantification of percentage of IL-13 (Smart13)+ ILC2s among proximal jejunal LP ILC2s in Tslprfl/flIl5Cre+ Smart13 after three daily injections of GLP-2[Gly2] or vehicle control. ILC2s were gated on Lin−CD45+IL-5(Red5)+ cells. Biological replicates N = 6 for vehicle control group and N = 9 for GLP-2[Gly2] injection group, pooled of 2 independent experiments. Statistical analysis was performed using unpaired t-test. Error bars indicate samples mean ± s.e.m. k,l, Flow cytometric analysis of percentage of IL-13 (Smart13)+ ILC2s among proximal jejunal LP ILC2s in Tslpfl/flPdgfrαCreERT2+Smart13 or littermate Tslpfl/fl Smart13 controls post-tamoxifen followed by three daily injections of GLP-2[Gly2]. k, Representative flowplots. l, Quantitation. ILC2s were gated as Lin−CD45+GATA3+ cells. Biological replicates N = 7 for each column group, pooled from at least 2 independent experiments. Statistical analysis was performed using unpaired t-test, **P < 0.01. Error bars indicate samples mean ± s.e.m. m, Flow cytometric analysis of percentage of IL-13 (Smart13)+ ILC2s among proximal jejunal LP ILC2s in Tslpfl/flNesCreERT2+Smart13 or littermate Tslpfl/fl Smart13 controls post-tamoxifen followed by three daily injections of GLP-2[Gly2]. Biological replicates N = 6 for control group and N = 5 for experiment group, pooled from 2 independent experiments. Statistical analysis was performed using unpaired t-test, *P < 0.05. Error bars indicate samples mean ± s.e.m.