Fig. 4: GLP-2 drives ILC2-dependent tuft cell expansion.
From: TSLP links intestinal nutrient sensing with amplification of the ILC2–tuft cell circuit

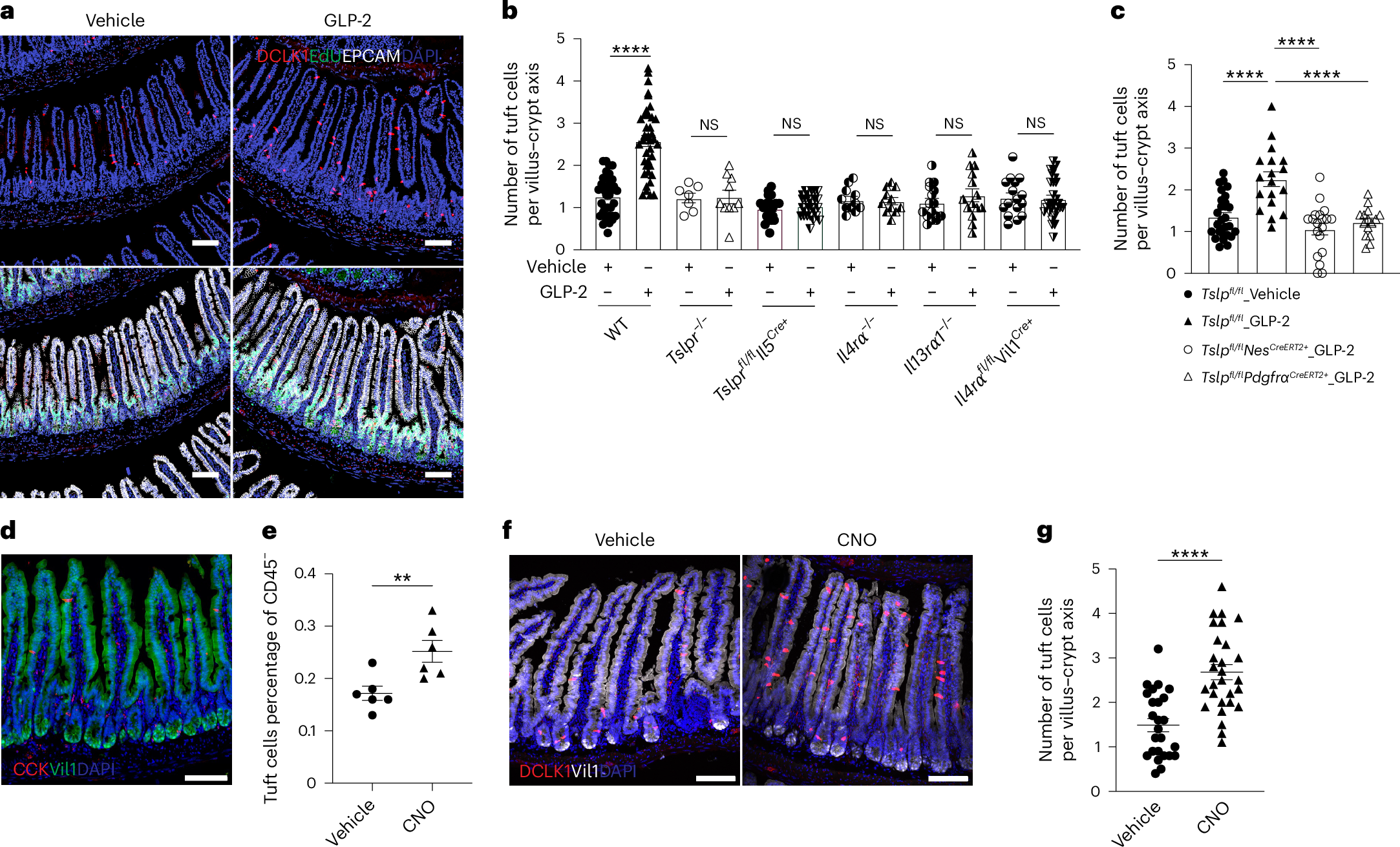
a, Representative imaging of tuft cells in jejunum after three daily injections of GLP-2[Gly2]. EdU was injected 24 h before tissue harvest. Green, EdU; red, DCLK1; white, EPCAM; blue, DAPI; ×20 objective. Scale bars, 100 µm. b, Quantification of jejunal tuft cells after three daily GLP-2[Gly2] injections or vehicle control in WT, Tslpr−/−, Tslprfl/flIl5Cre+, Il4rα−/−, Il13rα−/− and Il4rαfl/flVil1Cre+ mice. For tuft cell quantification, images were acquired using ×20 objective, and total DCLK1+EPCAM+ cells in each field were counted and normalized by total number of villus–crypt axes in the field. Each dot represents an imaging field, total N = 232; data pooled from 3 to 10 mice. A plot with averages of each mouse is included in Extended Data Fig. 9b. Statistical analysis was performed using ANOVA with correction for multiple comparisons, ****P < 0.0001. Error bars indicate samples mean ± s.e.m. c, Quantification of jejunal tuft cells after three daily GLP-2[Gly2] or vehicle control injections in Tslpfl/fl, Tslpfl/flNesCreERT2+ and Tslpfl/flPdgfrαCreERT2+ mice. Each dot represents an imaging field, total N = 80; data pooled from 3 to 6 mice. A plot with averages of each mouse is included in Extended Data Fig. 9d. Statistical analysis was performed using ANOVA with correction for multiple comparisons, ****P < 0.0001. Error bars indicate samples mean ± s.e.m. d, Representative imaging showing CCK+ EECs in Vil1FlpCckCreR26Dual−hM3Dq mice. Red, Cck-mCherry; green, Vil1-GFP; blue, DAPI; ×20 objective. Scale bar, 100 µm. e–g, Quantification of jejunal tuft cells after administration of clozapine N-oxide CNO or vehicle control in Vil1FlpCckCreR26Dual−hM3Dq mice. e, Percentage of tuft cells among the CD45− epithelial fraction by flow cytometric analysis. Two independent experiment repeats were combined to generate the plot. Biological replicates N = 6 for each column group were compared using two-tailed unpaired t-test, **P < 0.005. Error bars indicate samples mean ± s.e.m. f, Representative imaging of tuft cells. Red, DCLK1; white, Vil1-GFP; blue, DAPI; ×20 objective. Scale bars, 100 µm. g, Quantification of tuft cells. Each dot represents an imaging field, N = 25 for control group and N = 28 for CNO treatment group; data pooled from 6 mice each group from 2 independent experiments. A plot with averages of each mouse is included in Extended Data Fig. 9g. Statistical analysis was performed using two-tailed unpaired t-test, ****P < 0.0001. Error bars indicate samples mean ± s.e.m.