Extended Data Fig. 5: scRNA-seq analyses of TSLP-Tdtomato+ cells from mouse intestinal lamina propria (continued).
From: TSLP links intestinal nutrient sensing with amplification of the ILC2–tuft cell circuit

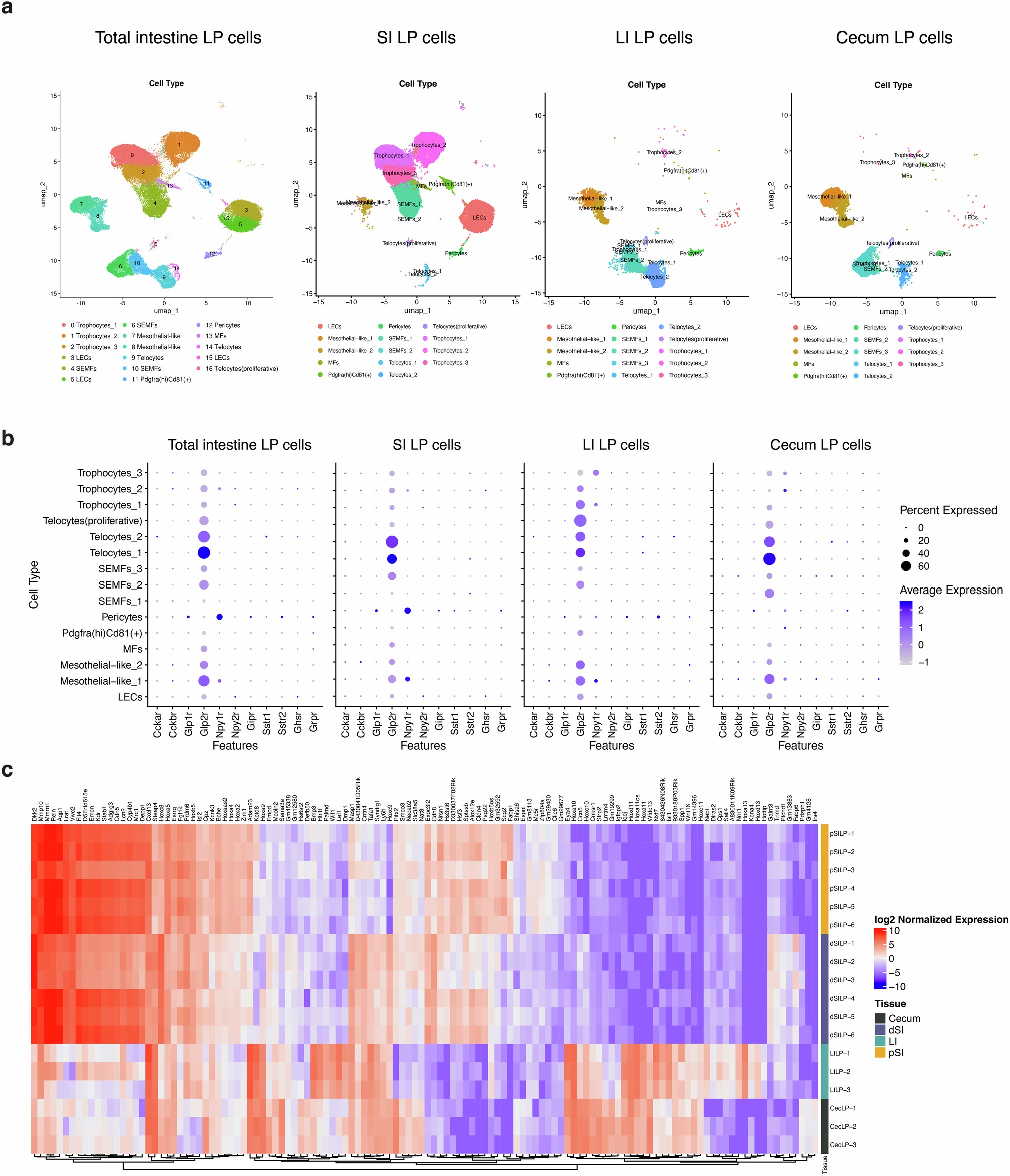
a, UMAPs representing cell clustering in pooled cells (total intestine LP cells), siLP, LILP and cecum LP samples. Unsupervised cell clustering analysis revealed 17 clusters based on differential gene expression. Annotation was conducted according to dominant cluster-specific genes, while also considering existing stromal subsets. Subsets of fibroblasts were categorized as SEMFs (telocytes_1, telocytes_2, SEMFs_1, SEMFs_2), trophocytes (trophocytes_1, trophocytes_2, trophocytes_3), and recently identified Pi16+ universal fibroblasts or mesothelial-like cells (mesothelial-like_1, mesothelial-like_2). We also identified myofibroblasts (MFs), and an undefined cluster characterized by Pdgfrahi CD81+Ptn+ fibroblasts. Additional cells included LECs and pericytes. Some cell types were enriched in specific tissues; for instance, trophocytes, Pdgfrahi CD81+cells, and LECs were primarily found in small intestine samples, while SEMFs_2 were more abundant in the large intestine and cecum but not in small intestine. Telocytes_2 were mostly enriched in the large intestine with few minimal in cecum and none in small intestine. b, Gut hormone receptor expression in total pooled intestine LP cells, LILP and cecum LP samples. c, Heatmap representing top 20 fold-change genes including both directions between tissue comparisons in DE analysis. Plot shows log2 normalized expression. The transcriptomic signatures of TSLP-tdTomato+ cells were similar betwen proximal and distal small intestine, as well as between large intestine and cecum.