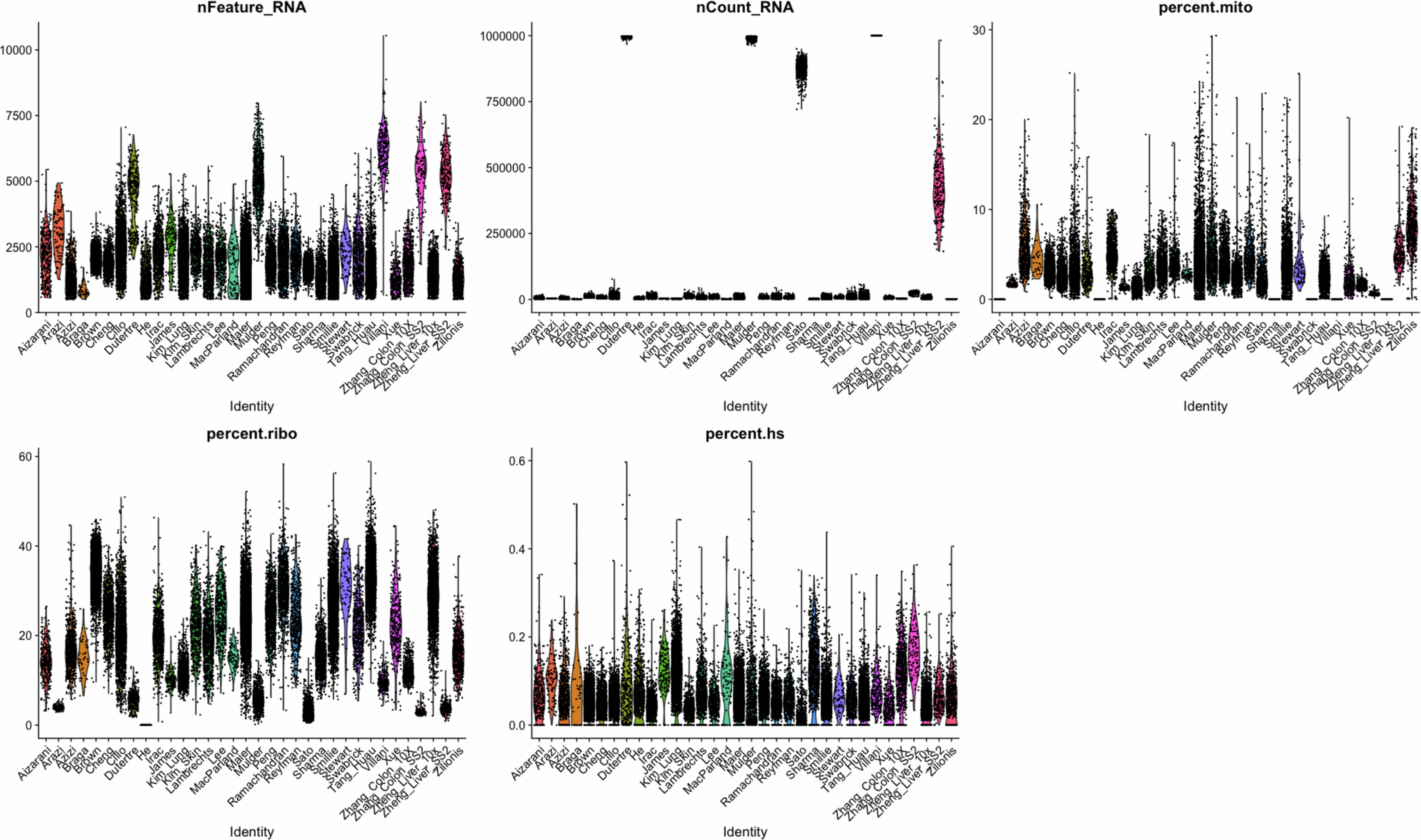
Extended Data Fig. 1: Quality control plots of datasets included in the study.
From: DC subsets and states unraveled across human juxtatumoral and malignant tissues

Violin plots displaying nFeature RNA, nCounts RNA, the percentage of mitochondrial genes (percent.mito), the percentage of ribosomal genes (percent.ribo), and the percentage of heat shock protein genes (percent.hs). Related to Fig. 1.