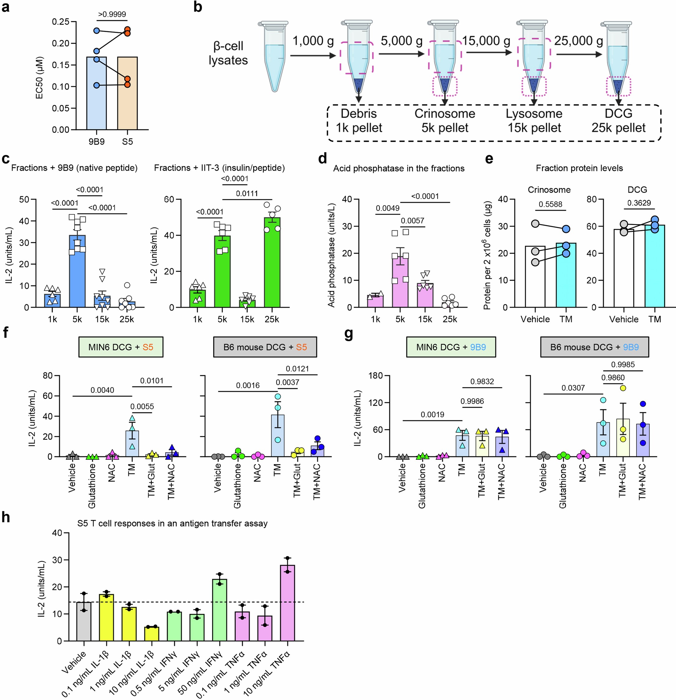
Extended Data Fig. 2: Analysis of C19S transformation in β cells under stress and inflammation.

a, Bar graph (mean ± s.e.m.) showing the peptide concentrations required to reach half-maximal responses (EC50) for 9B9 and S5 T cells to the InsB9-23 and InsB9-23(C19S) peptides, respectively (n = 4). b, Schematic of the isolation and verification of individual subcellular fractions. c, Bar graphs (mean ± s.e.m.) showing the responses of the 9B9 (n = 8) and IIT-3 (n = 6) T cells to C3.g7 APCs offered with each indicated granule fraction. 9B9 recognizes the InsB12–20 epitope, presented from free InsB9–23 but not intact insulin; IIT-3 recognizes InsB13–21, presented from both free peptide and intact insulin. This distinguishes fractions enriched for degraded peptide (crinosomes) versus intact insulin (DCGs). d, Bar graph (mean ± s.e.m.) showing acid phosphatase levels in the indicated granule fractions from MIN6 cells (n = 2-6). e, Bar graphs (mean ± s.e.m.) showing total protein levels in the crinosome and DCG fractions from MIN6 cells (n = 3). f,g, Bar graphs (mean ± s.e.m.) showing responses of the S5 (f) and 9B9 (g) T cells to the DCG fraction isolated from MIN6 cells and B6 mouse islets following the indicated treatments (n = 3). h, Bar graph (mean ± s.e.m.) showing C19S generation in MIN6 cells stimulated with inflammatory cytokines, quantified by antigen-transfer assay. After 16-hour cytokine exposure, equal numbers of treated MIN6 cells were co-cultured with C3.g7 APCs under high glucose to facilitate peptide release and acquisition; S5 T cells then probed C19S formation. In a, c, d, e, f, g, and h, n is the number of biological replicates; each dot is one replicate. For statistical analysis, two-tailed paired t tests were performed for a and e. One-way ANOVA with Dunnett’s multiple comparisons tests were performed for c and d. RM one-way ANOVA with Sidak’s multiple comparisons tests were performed for f and g. The data represent two (h), three (e, f, g), four (a), and six (c, d) independent experiments. The illustration in b was partly created with BioRender.com.