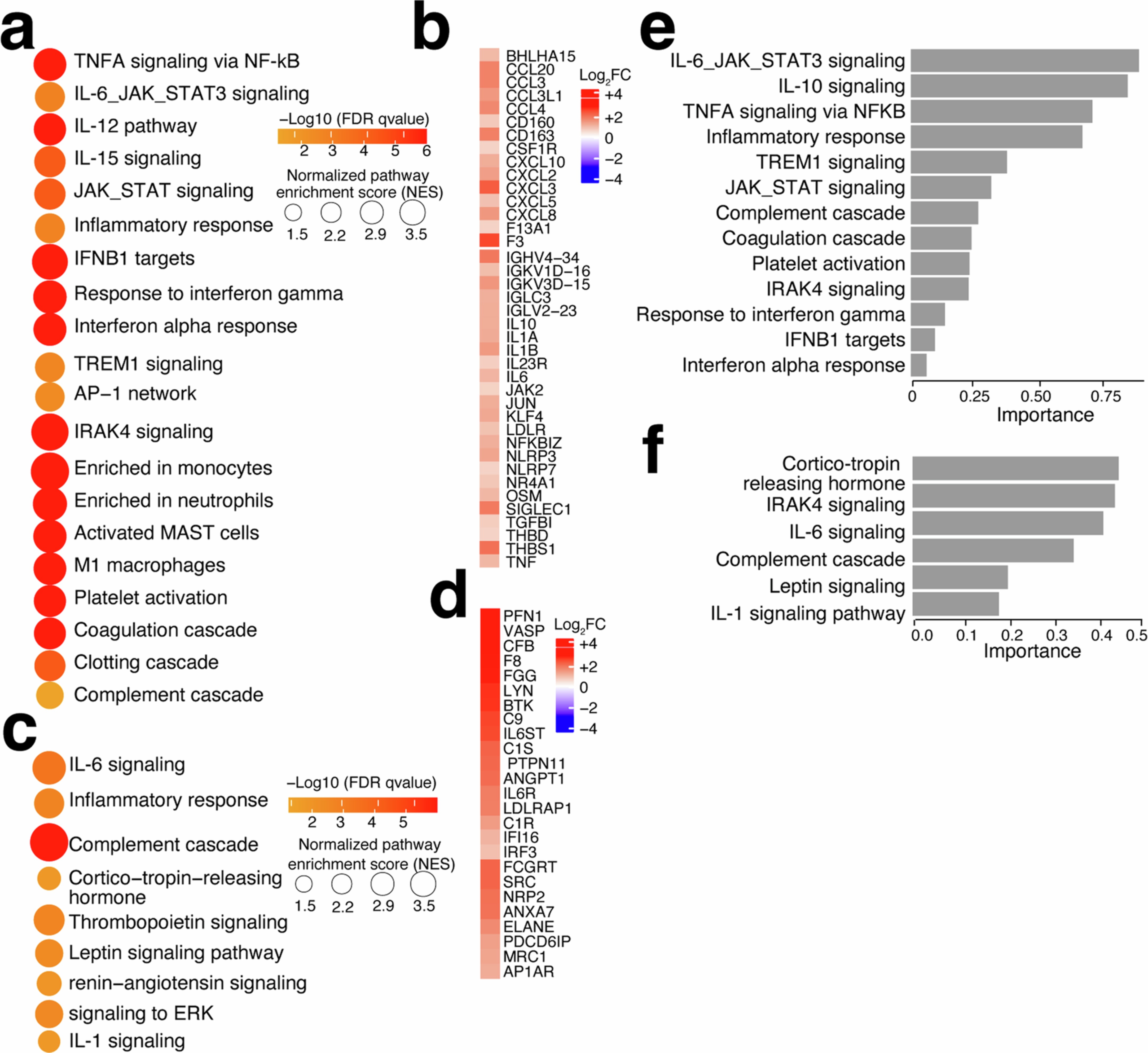
Extended Data Fig. 4: Acute inflammation is associated with long Covid in the 2020/2021 cohort.
From: Long COVID involves activation of proinflammatory and immune exhaustion pathways

a-b, Dot plots showing the upregulated enriched blood transcriptomic pathways (a) and genes (b) increased in the LC group compared to CC at < 30 days post infection. c-d, Same as a-b for plasma proteomics pathways (c) and plasma markers (d). e, Bar plot showing the top key transcriptomic pathways identified by random forest analysis. The pathways are ranked in descending order of importance with respect to the accuracy of the model. f, same as e for the top key proteomics pathways.