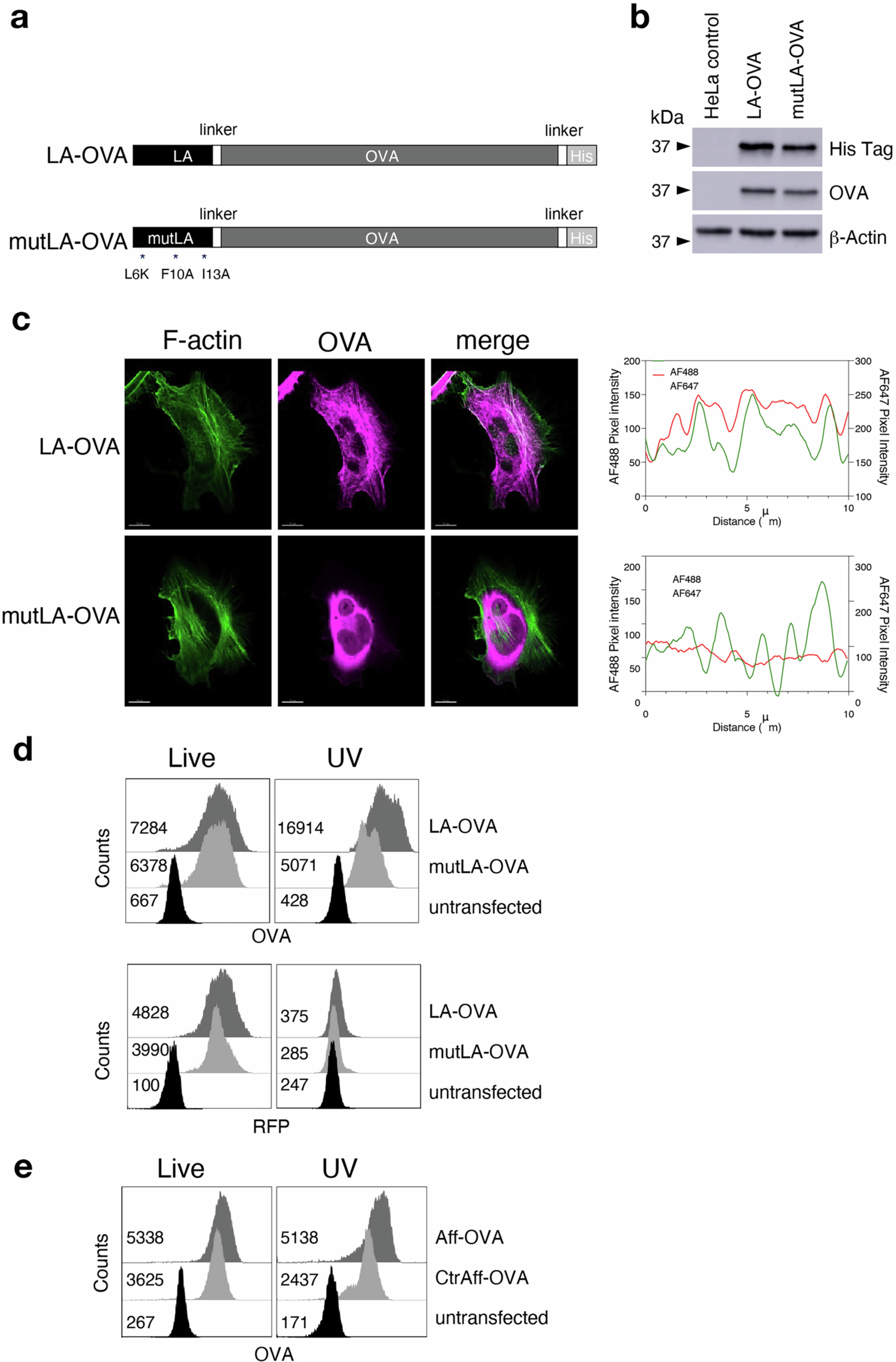
Extended Data Fig. 7: F-actin anchoring increases antigen retention in necrotic cells.

a, Schematic illustration of the two OVA fusion constructs, LA-OVA (top) and the control mutLA-OVA (bottom). b, Western blot analysis of lysates from transfected and untransfected HeLa cells probed with anti-His (top), anti-OVA (middle) and anti-β-actin (bottom) mAbs. c, Confocal analysis of HeLa cells expressing LA-OVA (left figure, top panels) or mutLA-OVA (left figure, bottom panels). Intensity profiles for OVA (AF647) and phalloidin (AF488) channels across 10 μm (white line indicated in the confocal images) are shown on the right. Scale bars shown in confocal images (left) correspond to a size of 5μm. d-e, Flow cytometry analysis of untransfected and transfected HeLa cells before (live) and after UV treatment (UV). Overlay histograms represent intracellular staining for OVA (d, top panels) and e). RFP fluorescence is shown for LA-OVA and mutLA-OVA cells (d, bottom panels). Numbers in the histogram overlay represent mean fluorescence intensity. Data are representative of 3 independent experiments.