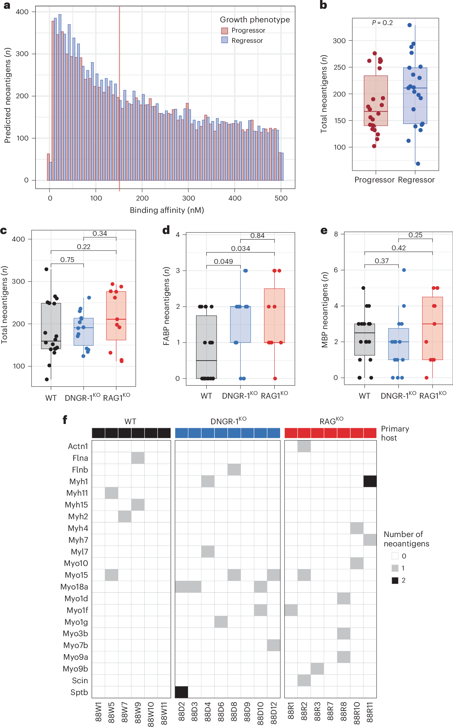
Fig. 3: Mutated FABP-derived neoantigens are enriched in primary tumor lines from DNGR-1-deficient mice.

a, Histogram showing the number of predicted neoantigens according to binding affinity (IC50) scores, stratified according to progressor and regressor cell lines. b, Box and whisker plots comparing the total number of predicted strong neoantigens (binding affinity IC50 < 150 nM) between progressor (n = 22) and regressor (n = 21) cell lines (two-sided Mann-Whitney U-test P = 0.2). Box plots display the median (central line) and the first and third quartiles (lower and upper box edges). Whiskers extend to 1.5× the interquartile range from each quartile. c–e, As in b, box and whisker plots comparing the number of predicted strong neoantigens (binding affinity IC50 < 150 nM) between cell lines from different host background (WT, DNGR-1KO, RAG1KO with n = 18, n = 14 and n = 11, respectively) in all (WT versus DNGR-1KO, P = 0.75; WT versus RAG1KO, P = 0.22; WT versus RAG1KO, P = 0.34) (c), FABP (WT versus DNGR-1KO, P = 0.049; WT versus RAG1KO, P = 0.034; WT versus RAG1KO, P = 0.84) (d), and MBP genes (WT versus DNGR-1KO, P = 0.37; WT versus RAG1KO, P = 0.42; WT versus RAG1KO, P = 0.25) (e). The only significant differences are between the number of predicted FABP neoantigens in DNGR-1KO or RAG1KO lines versus WT. f, Heatmap showing strong neoantigens predicted within the FABP genes in immunogenic regressor cell lines, clustered by primary host background of origin.