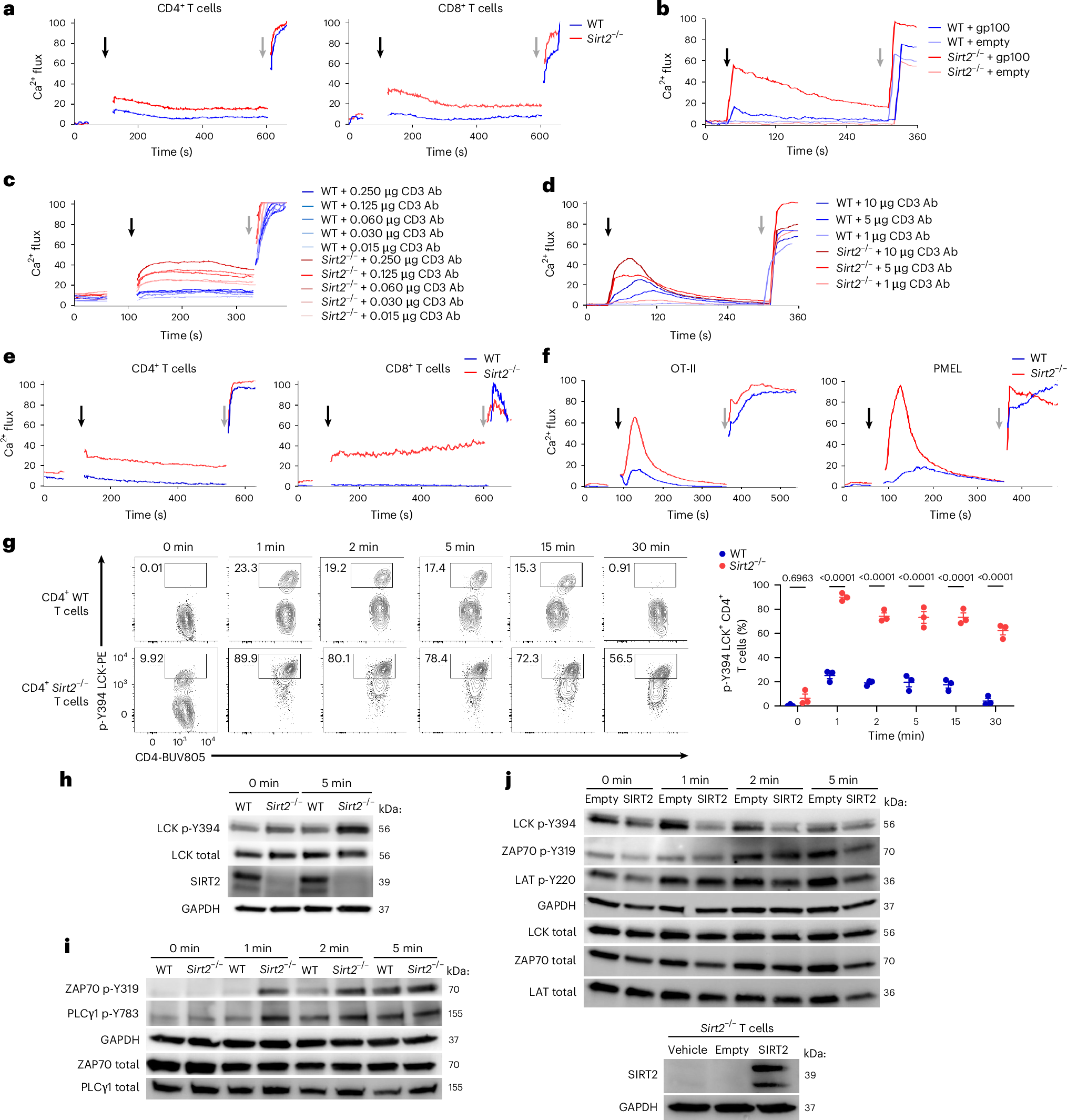
Fig. 1: SIRT2 deficiency enhances Ca2+ flux and proximal TCR signaling in T cells.
From: SIRT2-mediated deacetylation of LCK governs the magnitude of T cell receptor signaling

a, Ca2+ flux in naive CD4⁺ (left) and CD8⁺ (right) T cells isolated from the spleen of WT and Sirt2−/− mice, loaded with Indo-1 AM and 0.5 µg ml−1 biotinylated CD3 Abs. Baseline fluorescence ratio was recorded for 60 s before simulation with 2.5 µg ml−1 streptavidin (black arrow). Ionomycin was added later (gray arrow) as a control of maximal Ca2+ release. n = 3 mice per group. b, Ca2+ flux in WT or Sirt2−/− CD8+ PMEL T cells treated as in a and stimulated with gp100-loaded or empty EL4 cells. n = 3 mice per group. c, Ca2+ flux in WT or Sirt2−/− CD4+ T cells treated as in a and stimulated with a concentration range (0.015, 0.03, 0.06, 0.125 and 0.25 µg ml−1) of biotinylated CD3 Abs. n = 3 mice per group. d, Ca2+ flux in WT or Sirt2−/− CD4+ T cells treated as in a and stimulated with a concentration range (1, 5 and 10 µg ml−1) of biotinylated CD3 Abs. n = 3 mice per group. e, Ca2+ flux in preactivated WT or Sirt2−/− CD4+ and CD8+ T cells prestimulated with 5 µg ml−1 plate-bound CD3 for 48 h, and then re-stimulated with 0.5 µg ml−1 biotinylated CD3 as in a. n = 3 mice per group. f, Ca2+ flux in WT or Sirt2−/− CD4+ OT-II (left) and CD8+ PMEL (right) T cells cultured with IL-15 for 5 days following 72 h OVA or gp100 stimulation to generate TM-like cells, and then treated as in a with 2.5 µg ml−1 biotinylated CD3 Abs. n = 3 mice per group. g, Flow cytometry analysis of p-Y394 LCK (left) and frequency of p-Y394 LCK+ CD4+ T cells (right) before and after stimulation of WT or Sirt2−/− naive CD4+ T cells with 0.5 µg ml−1 CD3 Ab for 0–30 min. Each dot represents one mouse (n = 3 mice per group). Data are mean ± s.e.m. h, Immunoblot analysis of p-Y394 and total LCK in WT and Sirt2−/− naive CD3+ T cells before and after stimulation with plate-bound CD3 Abs for 0 min and 5 min. i, Immunoblot analysis of phosphorylated and total forms of ZAP70 and PLCγ1 in WT and Sirt2−/− CD4+OT-II T cells preactivated with OVA peptide for 48 h, before and after stimulation with plate-bound CD3 Abs for 0, 1, 2 and 5 min. j, Immunoblot analysis of phosphorylated and total forms of LCK, ZAP70 and LAT in Sirt2−/− T cells transduced with empty or SIRT2-expressing lentivector, before and after stimulation with plate-bound CD3 Abs for 0, 1, 2 and 5 min (top) and immunoblot of SIRT2 expression in Sirt2−/− T cells transduced with vehicle, empty lentivector or SIRT2-expressing lentivector. In h–j, glyceraldehyde-3-phosphate dehydrogenase (GAPDH) levels were used as loading control. Data are representative of two (b–e,j) and three (a,f–i) independent experiments.