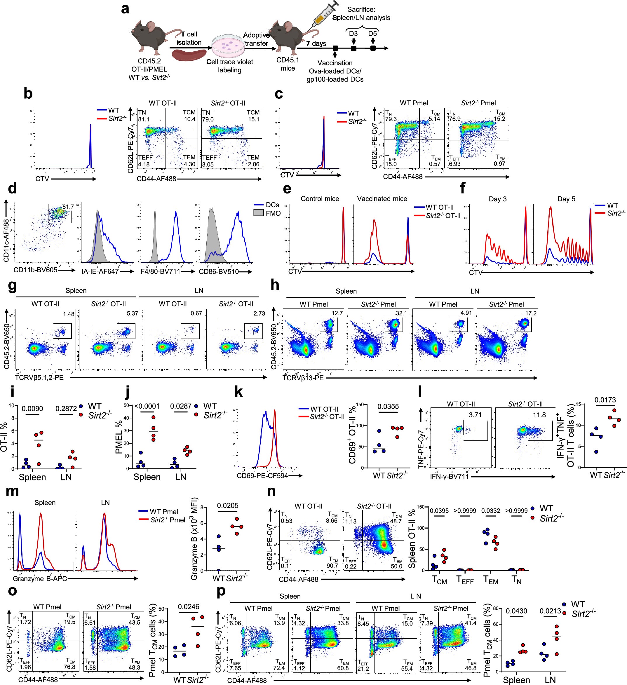
Extended Data Fig. 8: SIRT2 deficiency enhances OT-II and PMEL T cells proliferation, activation, and effector function following cognate antigen challenge in vivo.
From: SIRT2-mediated deacetylation of LCK governs the magnitude of T cell receptor signaling

a, Experimental design of adoptive cell transfer showing CD4⁺ and CD8⁺ T cells isolated from spleens of WT and Sirt2−/−OT-II and PMEL mice, respectively, labeled with CTV and transferred into CD45.1⁺ congenic mice. One week later, recipient mice were vaccinated subcutaneously with OVA-loaded DCs (OT-II) or gp100-loaded DCs (PMEL). Mice were sacrificed on days 3 and 5 post-vaccination, and lymph nodes (LN) and spleens were collected. Created using BioRender.com. b,c, Flow-cytometric analysis of CTV labeling (left) and maturation status (right) of WT and Sirt2−/− CD4⁺ OT-II (b) and CD8⁺ PMEL (c) T cells before transfer. d, Flow-cytometric analysis of DCs based on CD11c and CD11b expression; activation status assessed by I-A/I-E, F4/80 and CD86 expression. e, CTV dilution profiles of WT and Sirt2−/− OT-II cells from vaccinated and non-vaccinated mice at day 3 post-immunization. f, CTV dilution profiles of WT and Sirt2−/− PMEL T cells at day 3 and day 5 post-vaccination. g–j, Flow-cytometric plots of CD45.2⁺TCRVβ5.1/5.2⁺ OT-II (g) and CD45.2⁺TCRVβ13⁺ PMEL (h) transferred T cells in spleen and LN at day 5 post-vaccination. Frequencies of OT-II (i) and PMEL (j) T cells shown. Each dot = one mouse (n = 4 per group). k,l, Flow-cytometric plots (left) and frequencies (right) of CD69 (k) and dual TNF/IFN-γ expression (l) in WT and Sirt2−/− OT-II T cells at day 5 post-immunization. Each dot = one mouse (n = 4 per group). m, Flow-cytometric analysis of Granzyme B expression in WT and Sirt2−/− PMEL T cells at day 5 post-vaccination. Histograms show MFI in spleen. Each dot = one mouse (n = 4 per group). n–p, Flow-cytometric plots of TN, TEFF, TEM and TCM subsets based on CD62L and CD44 expression within CD4⁺ OT-II (n, day 5) and CD8⁺ PMEL T cells (o, day 3; p, day 5). Frequencies of TCM cells indicated. Each dot = one mouse (n = 4 per group). Data are mean ± SEM. P values are determined by two-tailed Student’s t-test (k,l,m,o) and two-way ANOVA (i,j,n,p).