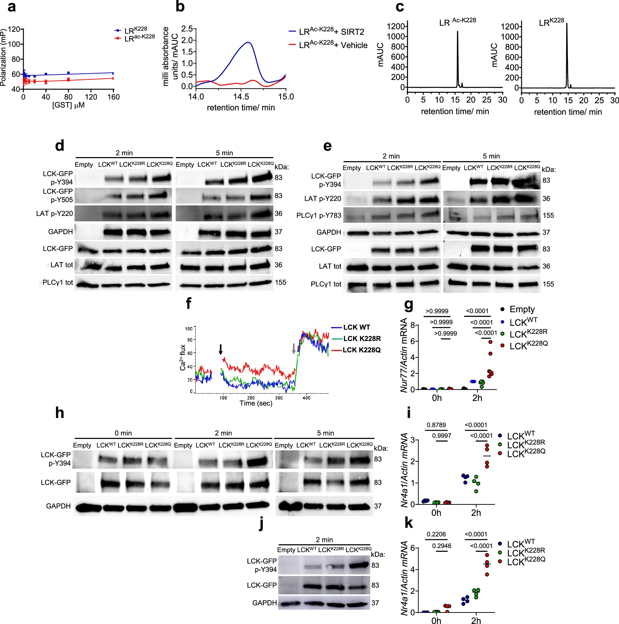
Extended Data Fig. 3: Lysine K228 is a SIRT2-regulated acetylation site controlling LCK kinase activity.
From: SIRT2-mediated deacetylation of LCK governs the magnitude of T cell receptor signaling

a, Negative controls for fluorescence polarization assay of either unmodified LRK228 or LRac-K228 peptides), incubated with increasing concentrations (0–160 µM) of SH3-GST protein showing representative binding curves n = 3 independent experiments. b, HPLC trace of LRac-K228 peptide incubated with vehicle or purified SIRT2 protein as described in the Methods. Peak corresponds to deacetylated LRK228. c, HPLC traces of standard acetylated LRac-K228 (left) and deacetylated LRK228 (right) peptides with retention times of 15.797 min and 14.553 min, respectively. d,e, Immunoblots showing phosphorylated and total proximal TCR signaling molecules after stimulation with 2.5 µg/ml plate-bound CD3 Abs for 2 min and 5 min in two independent Lck−/− Jurkat clones reconstituted with empty, LCKWT, LCKK228R or LCKK228Q vectors. f, Calcium flux in Lck−/− Jurkat cells reconstituted with LCKWT, LCKK228R or LCKK228Q vectors loaded with Indo-1 AM and labeled with 2.5 µg/ml biotinylated CD3 Abs. Indo-1 ratios indicate baseline and post-stimulation fluorescence following 2.5 µg/ml streptavidin (black arrow) and ionomycin (gray arrow). h,j, Immunoblots of p-Y394 and total LCK after stimulation with 2.5 µg/ml plate-bound CD3 Abs, in mouse (h) and human (j) Lck−/− CD3⁺ T cells reconstituted with empty, LCKWT, LCKK228R or LCKK228Q vectors. g,i,k, Relative Nr4a1 mRNA expression quantified by qRT-PCR in resting T cells and 2 h post-stimulation with 2.5 µg/ml plate-bound CD3 Abs in Lck−/− Jurkat cells (g; n = 6 independent clones), mouse CD3⁺ T cells (i; n = 4 technical replicates from 5 pooled mice) and human CD3⁺ T cells (k; n = 4 technical replicates). Data are mean ± SEM. P values are determined by two-way ANOVA (g,i,k). Data are representative of two (b,c) and three (a,d-k) independent experiments.