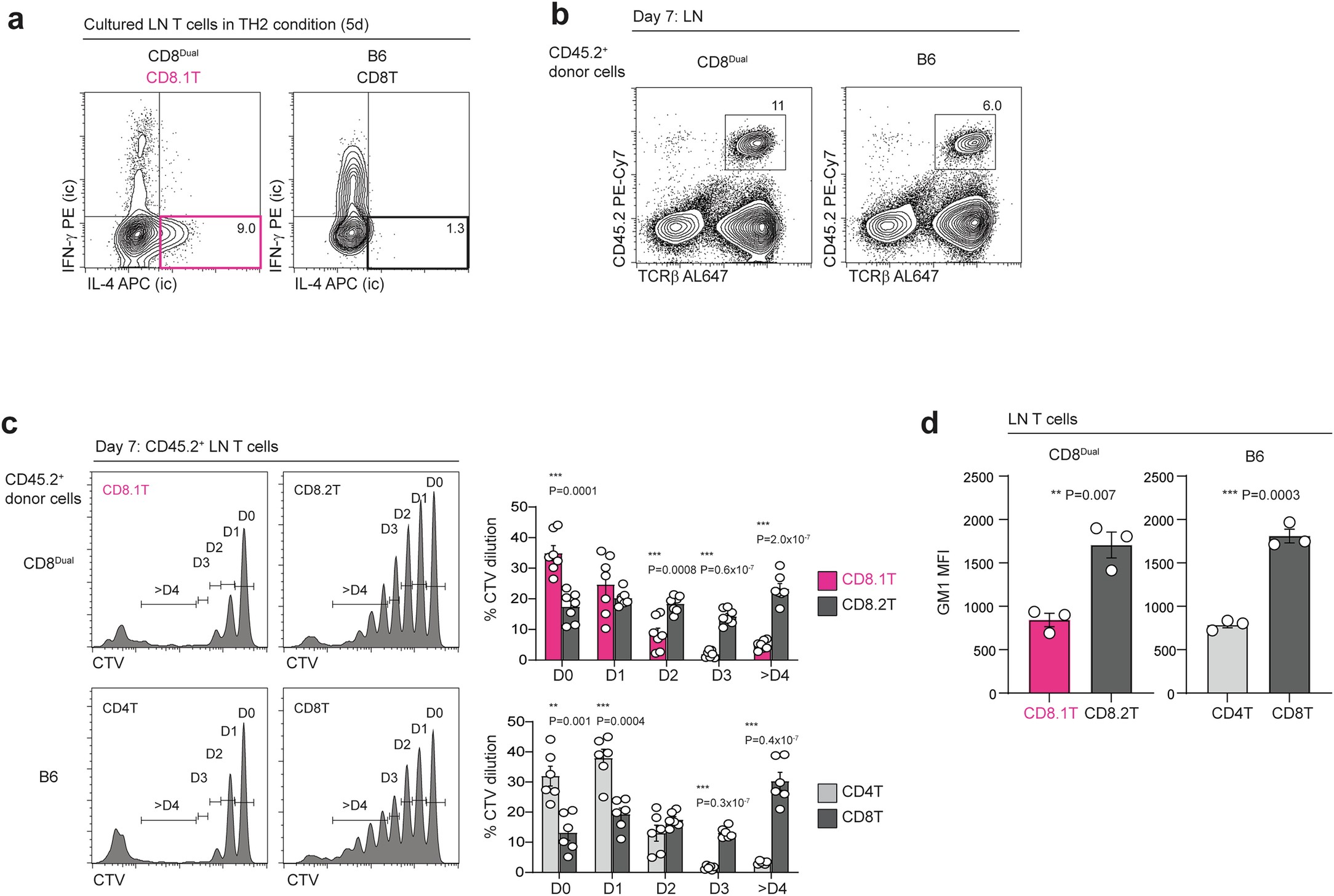
Extended Data Fig. 3: Functional assessment of CD8Dual T cells.

a. Intracellular staining (ic) of IFN-γ and IL-4 on CD8Dual CD8.1 T cells and B6 CD8 T cells in Th2 culture conditions. Electrically sorted naïve T cells (CD62L+CD44−) from pooled LNs were cultured in Th2 conditions for 5 days. At day5, cells were stimulated with PMA+Ionomycin for 4 h with Golgi stop (n = 3/strain, representative of 3 independents). b. CD45.2 donor LN T cells from CD8Dual (n = 7) and B6 (n = 6) mice were injected into sublethally irradiated CD45.1 B6 WT host mice and their LNs were characterized on day 7 (representative of 3 independent experiments). c. Lymphopenia-induced homeostatic proliferation of CD8Dual (n = 7) and B6 (n = 6) LN T cells. CD45.2 donor LN T cells that were injected into sublethally irradiated CD45.1 B6 WT host mice were assayed at day 7 for proliferation based on CTV dilution profile (representative of 3 independent experiments). Right, frequency of CTV dilution was analyzed (right, D0: no division, D1: one division, D2: two divisions, D3: three divisions, and >D4: more than four divisions). d. MFI of GM1 in LN T cells from CD8Dual and B6 mice (n = 3/strain, 3 independent experiments). Numbers within profiles indicate frequency of cells in each box (a,b). ***P < 0.001, **P < 0.01, *P < 0.05 (two-tailed unpaired t-tests); mean±s.e.m (c,d).