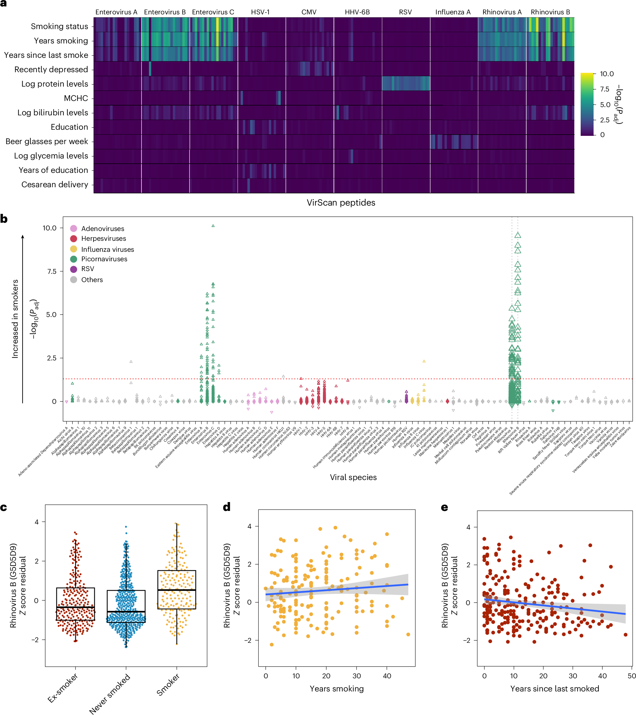
Fig. 4: Tobacco smoking elicits strong, reversible effects on antiviral antibody responses.

a, −log10(Padj) values for associations between public peptide Z score and health- and lifestyle-related variables (two-sided Wald test for continuous and binary variables; analysis of covariance for categorical variables). Only the 20 most significant peptides from the ten viruses with the most significant associations are shown. Only variables with an association of Padj < 0.01 are shown. b, −log10(Padj) values and directions of associations between all public peptide Z scores and smoking status in the Milieu Intérieur cohort, separated by viral species (two-sided Wald test). The direction indicates a positive or negative association with smoking compared with non-smokers. The dotted gray vertical lines indicate viruses for which the AVARDA breadth score is significantly associated with smoking status. The dotted red horizontal line indicates the significance threshold (Padj < 0.05). c, Antibody reactivity for the rhinovirus B peptide most significantly associated with smoking status, categorized by smoking status. Horizontal lines, box edges and whiskers indicate the median value, interquartile range and 1.5× the interquartile range, respectively. d, Antibody reactivity for the rhinovirus B peptide most significantly associated with smoking status, as a function of years of smoking in active smokers. e, Antibody reactivity for the rhinovirus B peptide most significantly associated with smoking status, as a function of years since last smoking in former smokers. In d and e, the blue line indicates the linear regression line and the shaded area represents the 95% confidence interval. MCHC, mean corpuscular hemoglobin concentration.