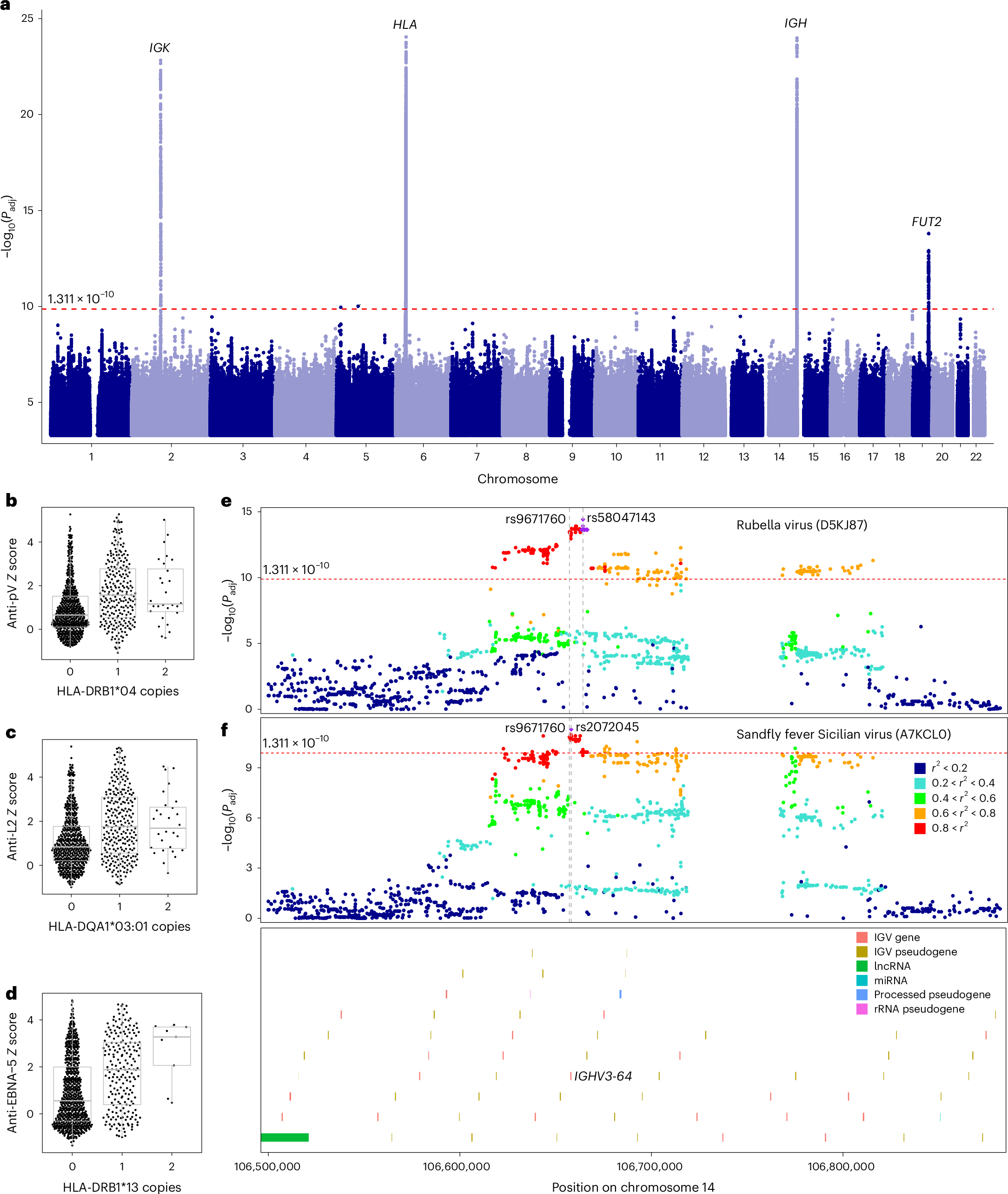
Fig. 5: GWAS of antibody reactivity against public peptides.

a, Manhattan plot of associations between 2,608 public peptides and common human genetic variants (minor allele frequency > 5%) in the Milieu Intérieur cohort (two-sided Wald test). Only results with P < 0.005 are displayed. The red dashed horizontal line indicates the significance threshold (P < 1.31 × 10−10), as determined by permutations. The top hit of each peak is annotated with the closest gene or gene locus. b, Antibody reactivity against the pV protein of adenovirus D as a function of the number of copies of the HLA-DRB1*04 allele. c, Antibody reactivity against the L2 protein of adenovirus B as a function of the number of copies of the HLA-DQA1*03:01 allele. d, Antibody reactivity against the EBNA-5 protein of EBV as a function of the number of copies of the HLA-DRB1*13 allele. In b–d, horizontal lines, box edges and whiskers indicate the median value, interquartile range and 1.5× the interquartile range, respectively. e,f, LocusZoom plots for the associations between IGH variants and antibody reactivity against: the rubella virus (UniProt ID: D5KJ87) (e) and the sandfly fever Sicilian virus (UniProt ID: A7KCL0) (f) (two-sided Wald test). The variant most significantly associated with antibody reactivity and the closest gene usage quantitative trait locus variant (rs9671760) are indicated by gray vertical lines. IGHV segment locations are indicated at the bottom, and the V segment targeted by the gene usage quantitative trait locus variant (IGHV3-64) is labeled. IGHV gene, immunoglobulin heavy chain variable gene; lncRNA, long non-coding RNA; miRNA, microRNA; rRNA, ribosomal RNA.