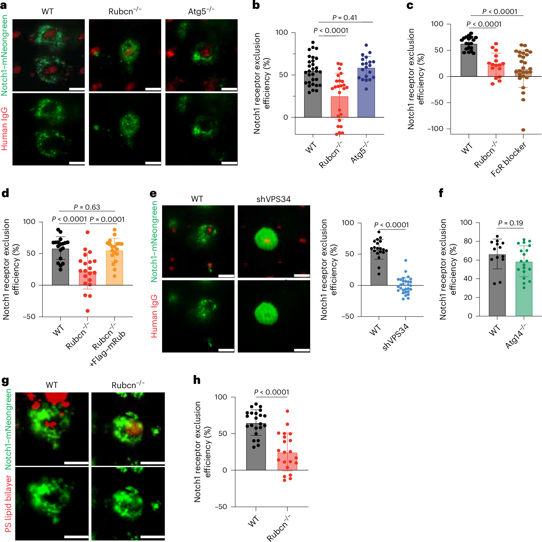
Fig. 3: The Rubcn–VPS34 complex is required to exclude Notch.
From: Exclusion of Notch from the contact site during efferocytosis restricts anticancer immunity

a,b, Representative TIRF images (a) and quantification (b) of Notch1–mNeongreen (green) exclusion from areas with IgG Fc (red) in WT (n = 30), Rubcn−/− (n = 26) and ATG5−/− (n = 20) THP-1 cells. c, THP-1 cells expressing Notch1–mNeongreen were pretreated with Fc blocker and anti-CD32 antibody for 30 min before seeding on arrayed human IgG Fc and cultured for 10 min. Notch1 exclusion was quantified as described in the Methods. Results of two independent experiments were combined. WT, n = 19; Rubcn−/−, n = 16; WT + FcR blocker, n = 27. d, Quantification of Notch1 exclusion in WT and Rubcn−/− THP-1 cells with or without Flag-tagged murine Rubcn. WT, n = 18; Rubcn−/−, n = 20; Rubcn−/− with Flag–mRubcn, n = 19. e,f, TIRF imaging of Notch1 exclusion in Dox-treated WT (n = 19) or shVPS34 (n = 30) expressing THP-1 cells (e) or ATG14−/− THP-1 cells (n = 19) (f). g,h, Representative TIRF images (g) and quantification (h) of Notch–mNeongreen (green) exclusion from contact sites of PS-containing RBC membranes (red) in WT (n = 22) and Rubcn−/− (n = 21) THP-1 cells. Results of two independent experiments were combined. Quantification was assessed as (1 − (X − B/Y − B)] × 100, where X is the MFI of green over red dots, Y is the MFI of green dots over whole cells and B is the MFI of green dots over background. Each point represents a single cell. Scale bars, 10 μm. Data are the mean ± s.d. Statistical analysis was conducted using a Student’s t-test (b–f,h).