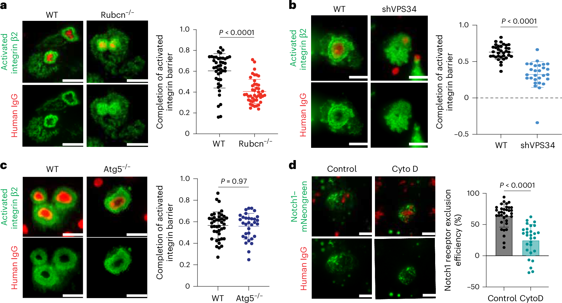
Fig. 4: Rubcn promotes activated integrin barrier formation.
From: Exclusion of Notch from the contact site during efferocytosis restricts anticancer immunity

a–c, Representative TIRF images (left) and quantification (right) of active β2 integrin staining in WT (n = 43) and Rubcn−/− (n = 44) (a), VPS34-knockdown (n = 28) (b) and ATG5−/− (n = 32) (c) THP-1 cells that were cultured on arrayed human IgG dots. d, TIRF imaging of Notch exclusion. THP-1 cells were pretreated with 1 μM CytoD for 15 min and then seeded on micropatterned human IgG for another 15 min. Control, n = 34; CytoD, n = 28. Scale bars, 10 μm. Data are the mean ± s.d. Statistical analysis was conducted using a Student’s t-test (a–d).