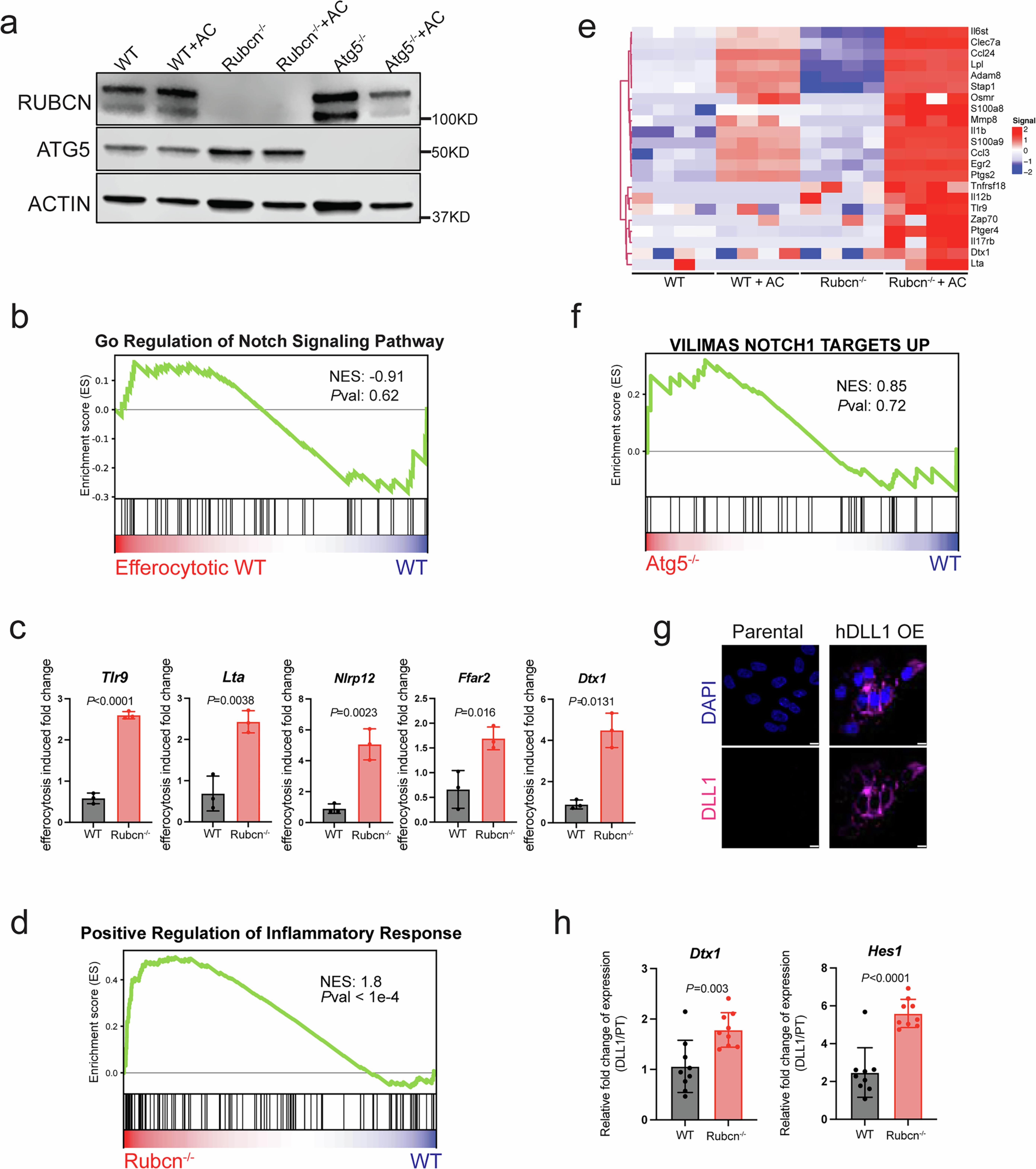
Extended Data Fig. 1: Notch activation in Rubicon-deficient BMDM upon efferocytosis.
From: Exclusion of Notch from the contact site during efferocytosis restricts anticancer immunity

(a) Western blots to validate the ablation of Rubicon and ATG5 in BMDM. (b) GSEA of WT peritoneal macrophages with or without efferocytosis of apoptotic Jurkat cells in vitro as in Fig. 1a. (c) RT-qPCR validation of relative expression of indicated genes in WT and Rubcn−/− BMDM with or without efferocytosis of apoptotic Jurkat cells in vitro. WT (n = 3) and Rubcn−/−(n = 3). Data are mean±s.d. Student’s t test. (d) GSEA analysis of positive regulation of inflammatory response genes in WT and Rubcn−/− peritoneal macrophages upon efferocytosis as in Fig. 1c. (e) Heatmap showing genes upregulated in Rubcn−/− BMDM compared to those in WT BMDM during efferocytosis. (f) RNA-seq profiling of Notch target genes in WT or Atg5−/− BMDM following efferocytosis of apoptotic Jurkat cells. (g) Representative images showing DLL1 expression in CHO-K1 cells without (parental) and with ectopically expressed human DLL1. Scale bars, 10 μm. (h) RT-qPCR analysis of Notch target genes in WT and Rubcn−/− peritoneal macrophages that had engulfed apoptotic parental or DLL1-expressing CHO-K1 cells. WT (n = 9) and Rubcn−/−(n = 9). Data are mean±s.d. Student’s t test. GSEA significance was calculated using one-sided permutation testing based on a pre-ranked approach.