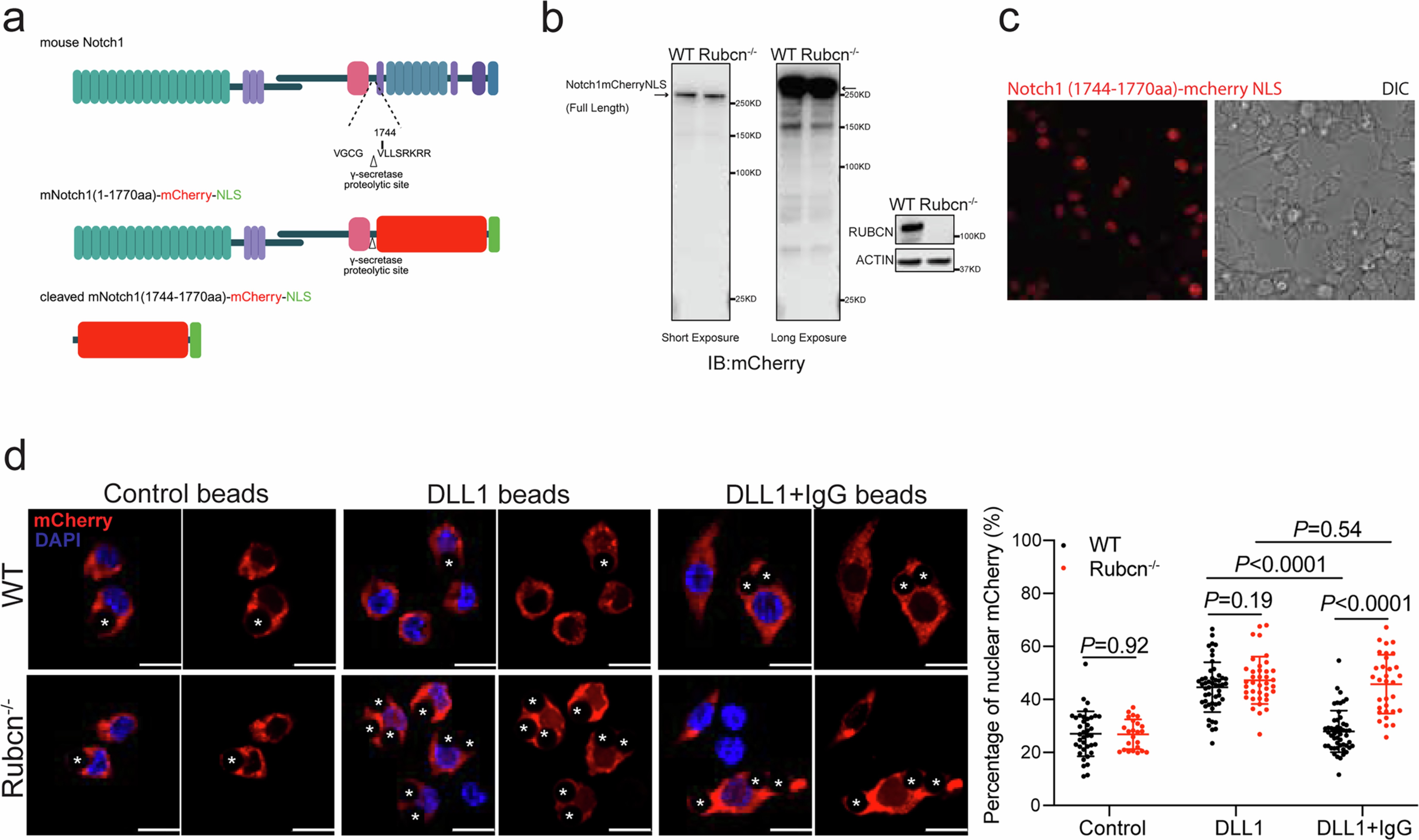
Extended Data Fig. 3: Rubicon is required for the inhibition of Notch activation mediated by IgG-FcR.
From: Exclusion of Notch from the contact site during efferocytosis restricts anticancer immunity

(a) Schematic showing the design of the Notch1-mCherry-NLS reporter. Murine Notch1 is cleaved at amino acid 1744 by γ-secretase. To make the Notch activation reporter, murine Notch1 (1-1770aa) was fused to mCherry with a C-terminal nuclear localization sequence (NLS), so the activation of Notch induces the translocation of cleaved mCherry to the nucleus. (b) Immunoblot of Notch1-mCherry-NLS expression in WT and Rubicon-deficient Raw264.7 cells with anti-mCherry antibody. (c) Confocal microscopy image of murine Notch1 (1744-1770aa)-mCherry-NLS fusion protein stably expressed in RAW264.7 cells. DIC, differential interference contrast. (d) Confocal microscopy imaging of WT and Rubcn−/− RAW264.7 cells expressing Notch1-mCherry-NS reporter. Cells were cultured with unconjugated (control) beads or beads conjugated with DLL1±biotin-mouse IgG1 Fc for 3 hours before fixing and imaging. Activation of Notch1 receptor was quantified by the intensity of mCherry in the nucleus over total for each cell (100 x nuclear/total). Control group: WT(n = 38), Rubcn−/−(n = 24); DLL1 group: WT(n = 50), Rubcn−/−(n = 38); DLL+IgG group: WT(n = 51), Rubcn−/−(n = 32). Results of two independent experiments were combined. *indicates engulfed beads. Each dot represents a single cell. Data are mean±s.d. Student’s t test. Scale bars, 10 μm. Illustrations in a created in BioRender; Verbist, K. https://biorender.com/4yjlad1 (2026).