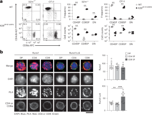
Double-positive thymocytes differentiate into cytotoxic-lineage CD8+ single-positive thymocytes after recognition of peptides on MHC class I molecules. Here, we show that binding of the T cell receptor to MHC-I molecules enhances the association of the kinases LCK and ZAP70 with RUNX proteins in the cytoplasm. Moreover, phosphorylation of the terminal tyrosine residue in RUNX1 promotes the recruitment of TLE corepressors to Cd4 and Thpok genes and their subsequent silencing, determining a CD8+ T cell lineage fate.
This is a preview of subscription content, access via your institution
Access options
Access Nature and 54 other Nature Portfolio journals
Get Nature+, our best-value online-access subscription
$32.99 / 30 days
cancel any time
Subscribe to this journal
Receive 12 print issues and online access
$259.00 per year
only $21.58 per issue
Buy this article
- Purchase on SpringerLink
- Instant access to the full article PDF.
USD 39.95
Prices may be subject to local taxes which are calculated during checkout

References
Taniuchi, I. CD4 helper and CD8 cytotoxic T cell differentiation. Annu. Rev. Immunol. 36, 579–601 (2018). A review article that covers how CD4+ T helper versus CD8+ T cytotoxic lineage choice is regulated.
Jennings, B. H. et al. Molecular recognition of transcriptional repressor motifs by the WD domain of the Groucho/TLE corepressor. Mol. Cell 22, 645–655 (2006). This paper reports high affinity of the WRPW peptide with the WD domain of TLE family members.
Thorsness, P. E. & Koshland, D. E. Jr. Inactivation of isocitrate dehydrogenase by phosphorylation is mediated by the negative charge of the phosphate. J. Biol. Chem. 262, 10422–10425 (1987). This is one of the early papers reporting the phospho‑mimetic effect of negatively charged amino acids.
Itano, A. et al. The cytoplasmic domain of CD4 promotes the development of CD4 lineage T cells. J. Exp. Med. 183, 731–741 (1996). This paper reports that strong TCR signals promote CD4-lineage choice.
Singer, A., Adoro, S. & Park, J.-H. Lineage fate and intense debate: myths, models and mechanisms of CD4- versus CD8-lineage choice. Nat. Rev. Immunol. 8, 788–801 (2008). A review article that presents all evidence on a duration of TCR signaling determining CD4 versus CD8 lineage choice.
Additional information
Publisher’s note Springer Nature remains neutral with regard to jurisdictional claims in published maps and institutional affiliations.
This is a summary of: Ogawa, C. et al. Phosphorylation of Runx protein controls helper CD4+ T cell versus cytotoxic CD8+ T cell lineage choice. Nat. Immunol. https://doi.org/10.1038/s41590-026-02441-6 (2026).
Rights and permissions
About this article
Cite this article
RUNX phosphorylation specifies CD8+ T cell lineage during positive selection. Nat Immunol 27, 656–657 (2026). https://doi.org/10.1038/s41590-026-02455-0
Published:
Version of record:
Issue date:
DOI: https://doi.org/10.1038/s41590-026-02455-0