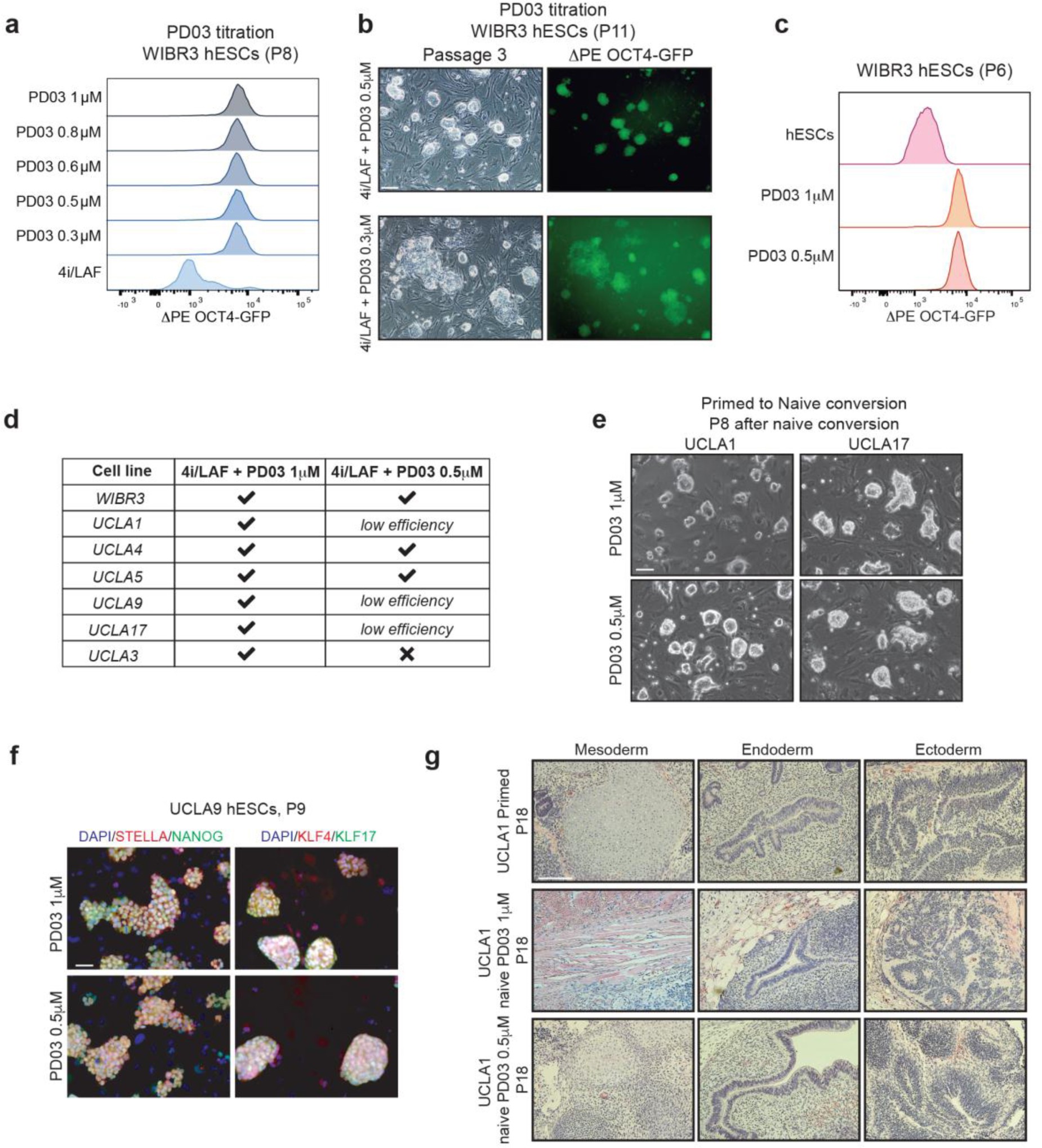
Supplementary Figure 1: hESCs cultured in m5i/LAF are pluripotent.
From: Reduced MEK inhibition preserves genomic stability in naive human embryonic stem cells

(a) Flow cytometric analysis of the proportion of ΔPE OCT4GFP+ WIBR3 hESCs at p8 cultured in 4i/LAF or 4i/LAF medium supplemented with 0.3 μM, 0.5 μM, 0.6 μM or 0.8 μM of PD03. (b) Representative bright field and fluorescence images of naïve WIBR3 hESCs grown in 4i/LAF and supplemented with 0.5 or 0.3 μM of PD03 (scale bar: 100 μm). (c) Flow cytometric analysis showing homogenous expression of the ΔPE OCT4GFP transgene in hESCs cultured in primed medium, 5i/LAF or m5i/LAF conditions for 6 passages. (d) Table listing the different primed hESC lines used in this study and their efficiency of conversion to a naïve state in 5i/LAF or m5i/LAF. (e) Representative bright field images of UCLA1 and UCLA17 hESC converted into naïve cells in 4i/LAF medium supplemented with the indicated PD03 concentration at P8 (scale bar: 100 μm). (f) Representative immunofluorescence images showing protein expression of KLF4, KLF17, NANOG and STELLA in UCLA9 hESCs grown in 4i/LAF supplemented with either 1 or 0.5 μM of PD03 (scale bar: 50 μm, right panels). (g) Section of teratomas obtained from primed or re-primed UCLA-1 hESCs stained with hematoxilin/eosin, showing differentiation into the three germ layers (scale bar: 100 μm).