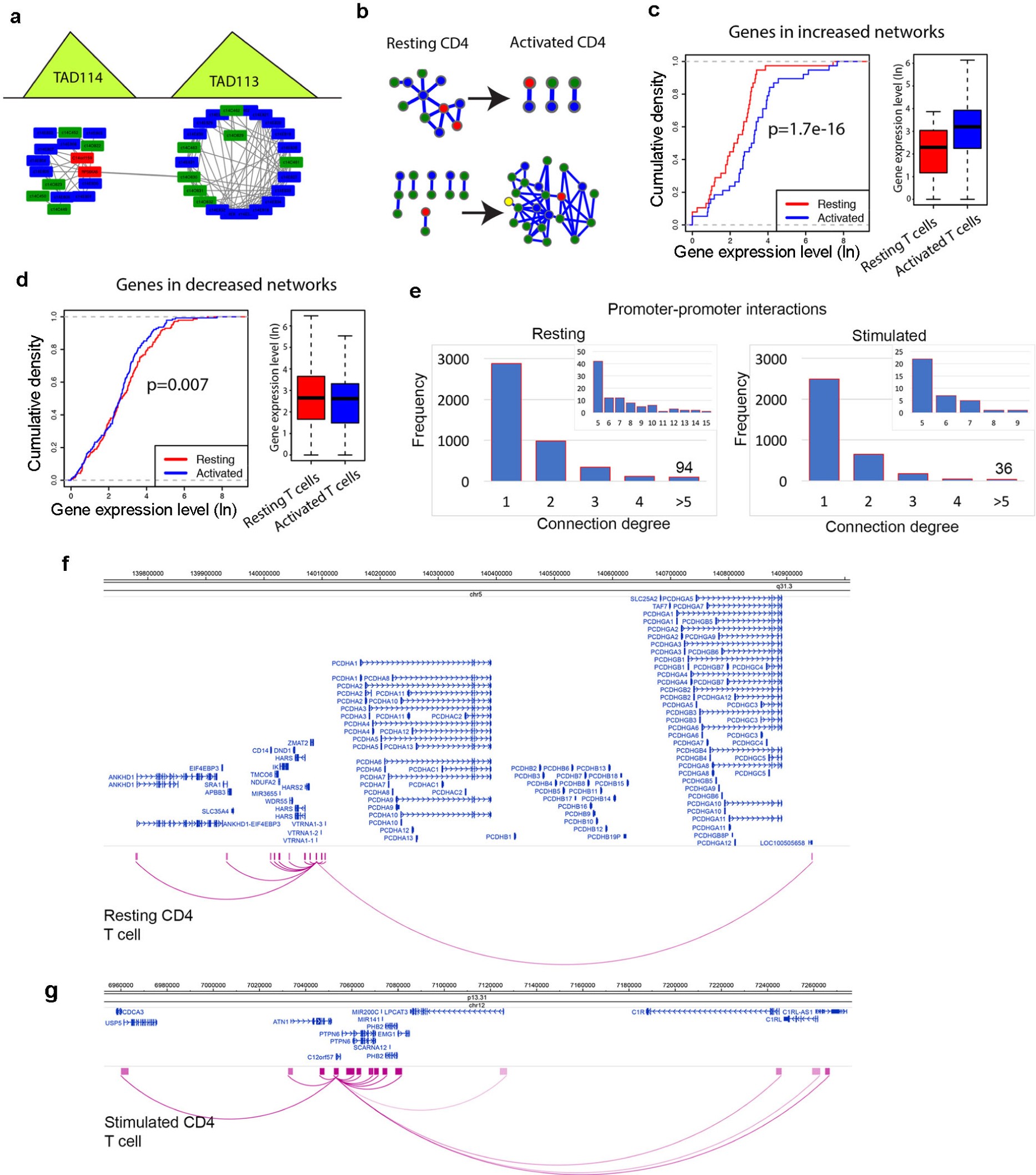
Supplementary Figure 11: Characterizing interaction networks during T cell stimulation.
From: Trac-looping measures genome structure and chromatin accessibility

(a) Most interaction networks are formed within TADs. Shown are two interaction networks localized to TAD113 and TAD114, respectively. (b) Examples of decreased and increased connectivity in interaction networks upon T cell activation. Red circle denotes promoters and green and blue circles denote potential enhancers. (c) The cumulative density graph of gene expression associated with 425 reduced interaction networks in resting T cells (red) and activated T cells (blue) is shown on the left and the box plot of gene expression is shown on the right. (d) The cumulative density graph of gene expression associated with 304 increased network in resting T cells (red) and activated T cells (blue) is shown on the left and the box plot of gene expression is shown on the right. (c-d) The P value was calculated by one-sided T test. For boxplot: center line, median; boxes, first and third quartiles; whiskers, 1.5× the interquartile range. (e) The number of promoters interacting with one promoter in resting and activated CD4+ T cells. (f) Genome Browser image showing the promoters that interact with the VTRNA1-2 in resting CD4 T cells. (g) Genome Browser image showing the promoters that interact with the C12orf57 promoter in activated CD4+ T cells.