Correction to: Nature Methods https://doi.org/10.1038/s41592-018-0070-7, published online 23 July 2018
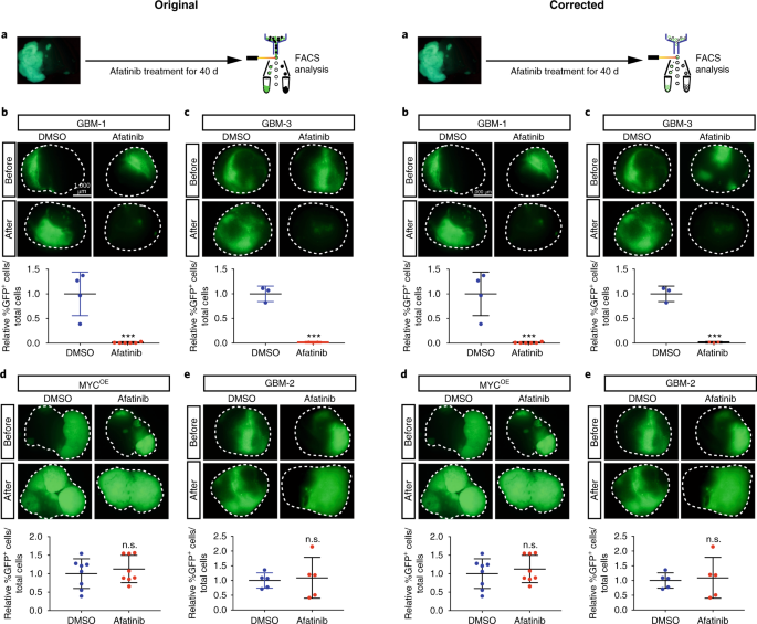
In the originally published paper, the “before” image for the afatinib condition in Fig. 6c was incorrect. Instead of an image displaying a GBM-3 neoplastic organoid before afatinib treatment, this panel showed an image from the GBM-2 control (DMSO) group before treatment. This error has now been corrected in the HTML and PDF versions of the article; the “before, afatinib” panel in Fig. 6c now shows a representative image from the indicated experiment. The color of all error bars in Fig. 6 has also been changed to black, for consistency. All statistical analysis and all conclusions presented in the article are unaffected by this error. Nevertheless, we apologize for the mistake.
Author information
Authors and Affiliations
Corresponding author
Rights and permissions
About this article
Cite this article
Bian, S., Repic, M., Guo, Z. et al. Author Correction: Genetically engineered cerebral organoids model brain tumor formation. Nat Methods 15, 748 (2018). https://doi.org/10.1038/s41592-018-0118-8
Published:
Version of record:
Issue date:
DOI: https://doi.org/10.1038/s41592-018-0118-8
This article is cited by
-
A beginner’s guide on the use of brain organoids for neuroscientists: a systematic review
Stem Cell Research & Therapy (2023)
-
Human 3D brain organoids: steering the demolecularization of brain and neurological diseases
Cell Death Discovery (2023)
