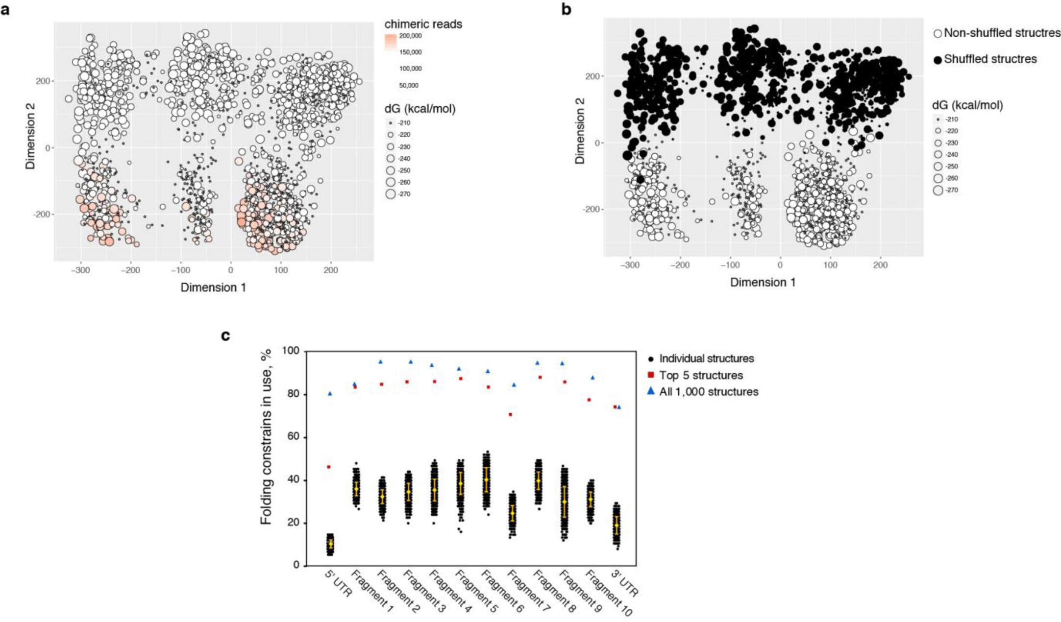
Supplementary Figure 10: Ensemble of coexisting structures.
From: COMRADES determines in vivo RNA structures and interactions

a-b, Co-clustering of non-shuffled and shuffled structures, related to Fig. 2e. Red scale indicates the number of chimeric reads supporting each non-shuffled structure (a). c, Representation of the percent of in vivo probed interactions in use in an ensemble of 5 structures per region, an ensemble of all 1,000 structures per region, or individual structures. Yellow lines represent mean and s.d. of 1,000 structures.