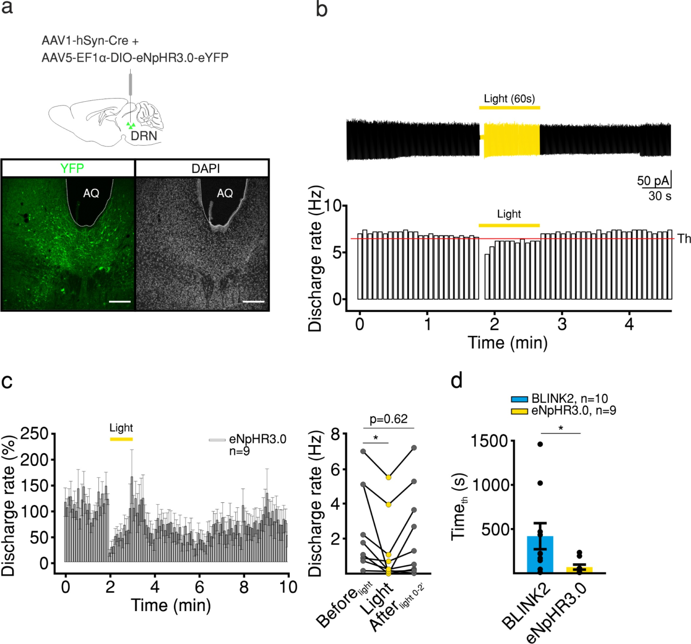
Supplementary Figure 8: Optogenetic activation of eNpHR3.0 silences tonic firing activity of mouse DRN neurons.
From: A light-gated potassium channel for sustained neuronal inhibition

(Top) Diagram represents virus injection site (AAV1-hSyn-Cre + AAV5-EF1α-DIO-eNpHR3.0-eYFP). (Bottom) Confocal image showing expression of eNpHR3.0-eYFP in the mouse DRN (green, YFP; gray, DAPI; scale bar, 200 µm; AQ, aqueduct) (n = 3 mice). (b) (Top) Representative cell-attached voltage clamp recording of firing response before and after 60 s of yellow light illumination (yellow bar) (independent recordings, n = 9, n = 3 mice). (Bottom) Time course of the effect on the discharge rate of 60 s of yellow light stimulation (yellow bar) on this representative recording; red horizontal bar represents the threshold (Th) defined as the mean discharge rate minus two times the s.d.; mean firing rate is calculated on values (5-s binning) computed over 1 min prior to light illumination (see also Methods). (c) (Left) Average time course of the effect of 60 s of yellow light stimulation (yellow bar) on firing discharge rate (5-s binning). (Right) Summary plots indicate mean firing discharge rate 2 min prior to light (Beforelight), during 1 min of light (Light) and 2 min after light (Afterlight 0–2′) (n = 9; Repeated Measures 1 Way ANOVA (RM1WA), F8,2 = 6, P = 0.019; post hoc, Beforelight versus Light, P = 0.047; Beforelight versus Afterlight 0–2′, P = 0.62; with multiple comparison and Dunnett’s P value correction). (d) Bar graph indicating the duration of neuronal silencing (time below threshold; Timeth) induced by eNpHR3.0 or BLINK2 activation (Timeth: BLINK2 versus eNpHR3.0, P = 0.03, Mann–Whitney U = 18, two-sided Mann–Whitney test). The TimeTh of BLINK2 has been calculated from the dataset included in Fig. 3c. Data are presented as mean ± s.e.m.