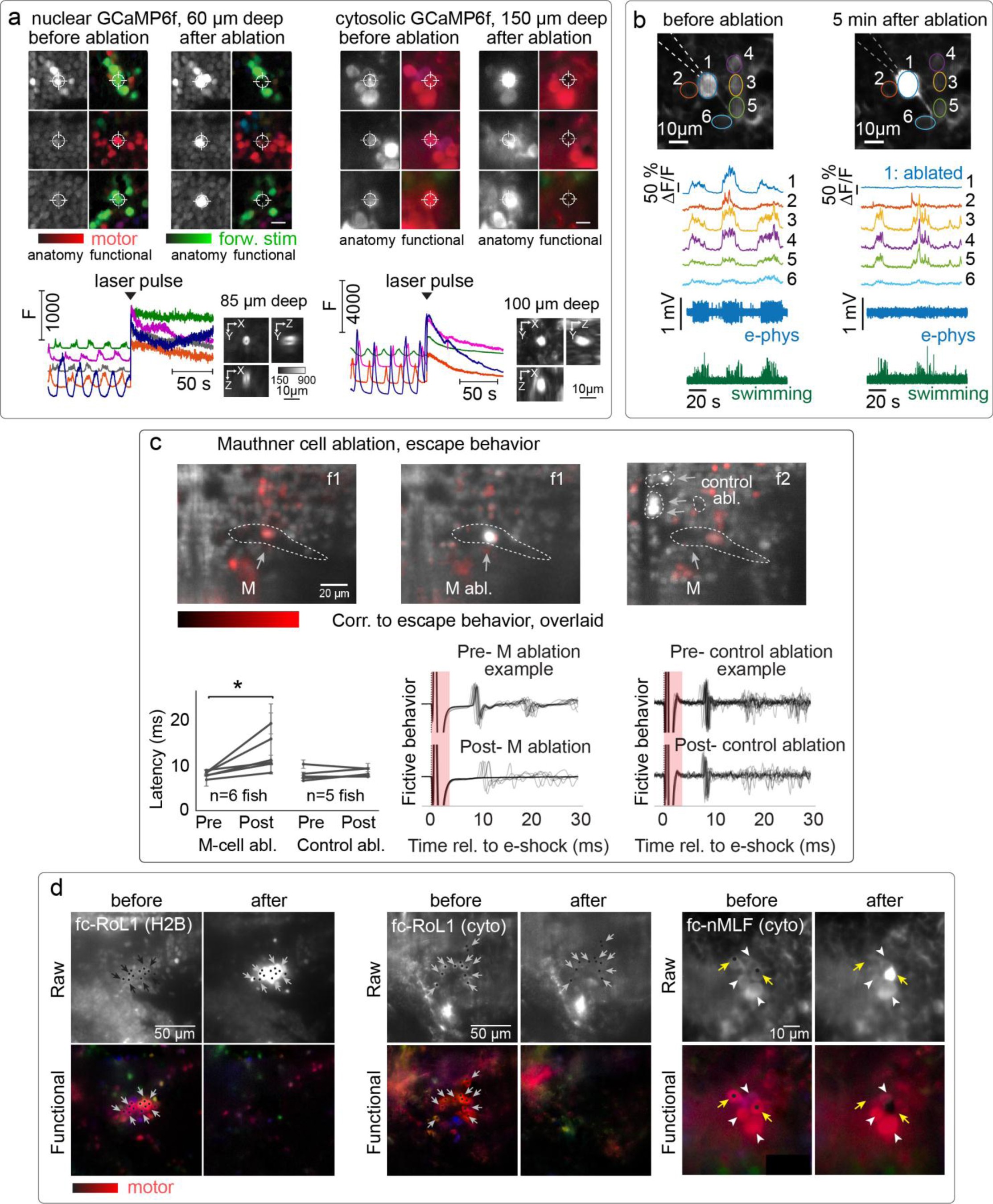
Supplementary Figure 1: Single-cell-ablation accuracy for population ablations

a, Single-cell accuracy of two-photon laser ablation. Similar data as in Fig. 1d, but additionally showing cytosolic examples. The increase in fluorescence in cytosolic-expressing cells lasts for a shorter period than in nuclear-expressing cells. Scale bars, 10 μm. b, Electrophysiological verification of single-cell resolution of two-photon ablation. Same data as in Fig. 1f, this time including fluorescence traces from nearby cells. c, Mauthner cell ablation and control experiments (top row). The Mauthner cell was functionally identified within the reticulospinal region in Tg(elavl3:H2B-GCaMP6f) relaxed mutants (shown in red). Ablated cells are visible by their increase in brightness. (bottom row) Behavioral latency increases significantly after Mauthner cell ablation, but not after control cell ablation (means and 95% confidence intervals are shown; Mauthner ablation: p=0.027; control: p=0.345; Wilcoxon signed-rank test, asterisk indicates p<0.05). Examples of fictive behavior traces after Mauthner cell ablation and control ablations are shown. d, Single-cell resolution of ablation is preserved when ablating multiple nearby cells, both in nuclear-localized expression of the calcium indicator (left) and cytosolic expression (middle, right). Dots show the ablation coordinates, arrows are added for clarity. For both ablation types, cell brightness initially increases and eventually decreases; in the case of cytosolic expression, brightness decreases faster, visible in the example (middle and right).