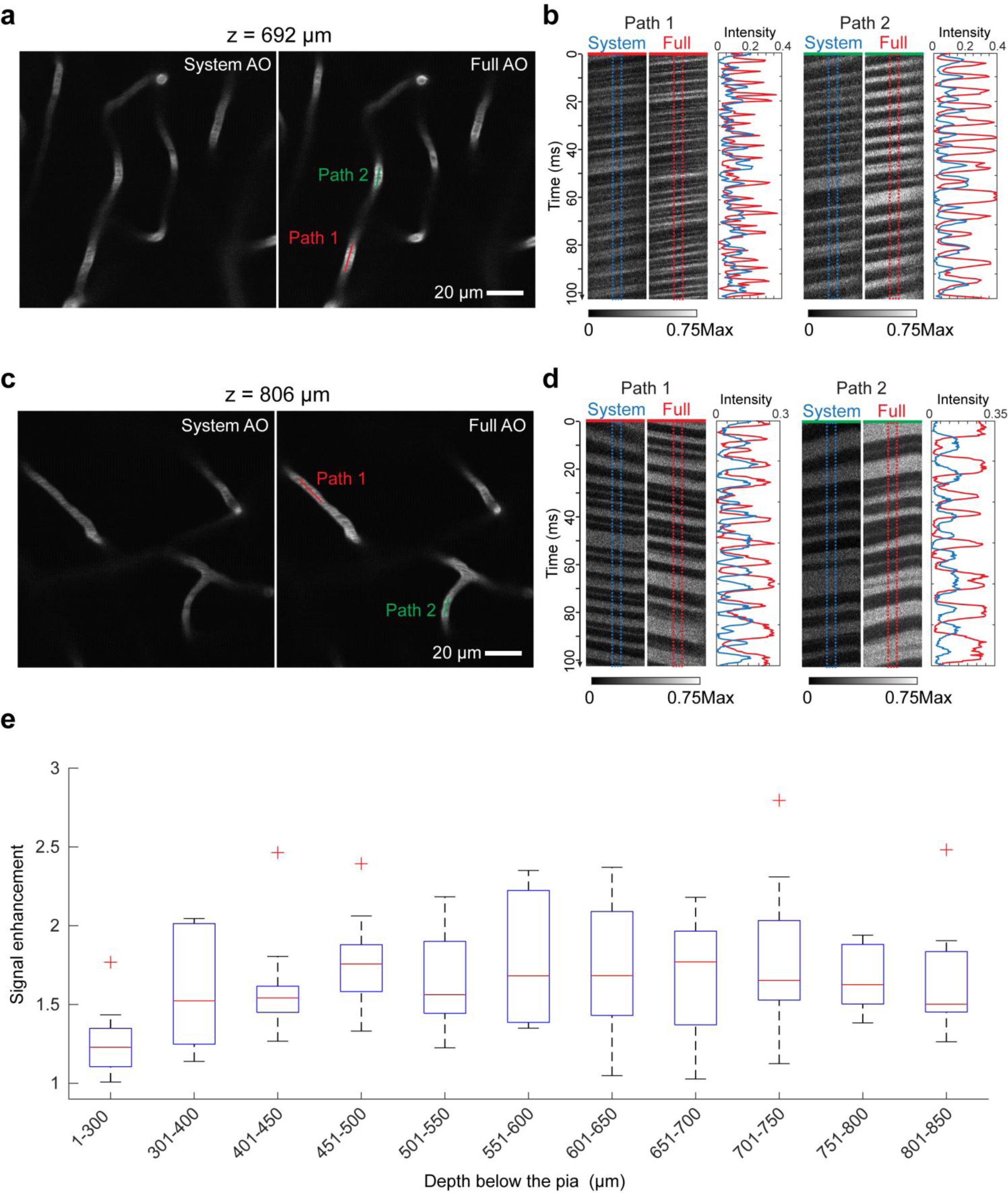
Supplementary Figure 5: Full AO correction enhance the signal of Cy5.5-dextran labeled vascular and red blood cell flux in line scan at depth.
From: Direct wavefront sensing enables functional imaging of infragranular axons and spines

(a) Imaging of vascular labeled by Cy5.5-dextran at 692 µm depth below the pia with System and Full AO correction. (b) Red blood cell flux shown as line scan signals along the red and green lines in a are compared between System and Full AO. (c, d) Same imaging as panels a and b but at a depth of 806 µm below the pia. (e) Dependence of signal enhancement of red blood cell flux by AO correction as a function of the depth below the pia. Signal enhancement is defined as the ratio of peak-to-valley contrast of the line scan image of Full AO to System AO. 120 measurements over 3 mice were computed and shown in boxplot with maximum, minimum, third quartile, first quartile and median (n ≥ 6).