Supplementary Figure 1: Overview of 3C-seq mapping and the quality of bulk m3C-seq.
From: Simultaneous profiling of 3D genome structure and DNA methylation in single human cells

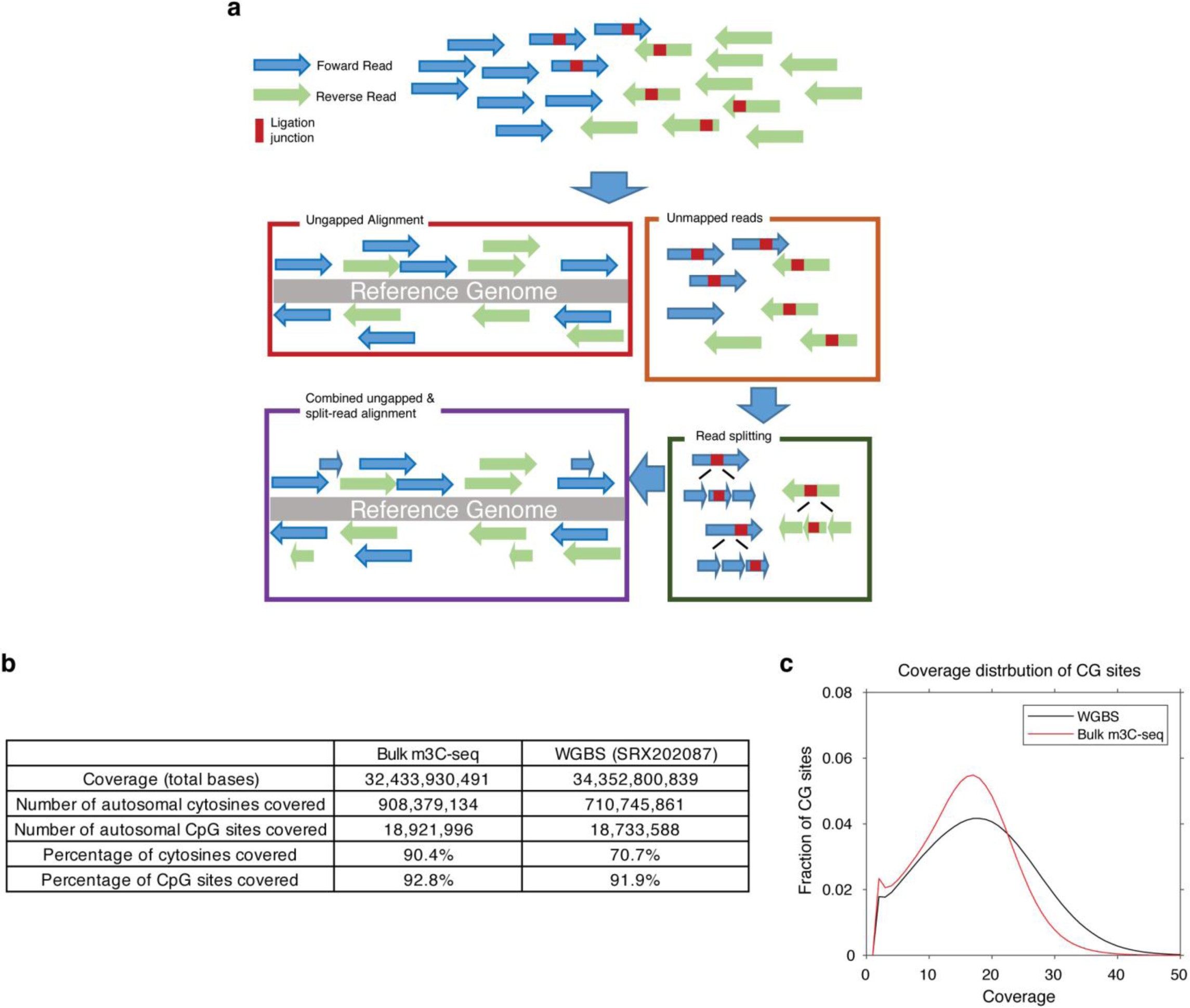
(a) Reads are aligned using Bismark calling ungapped aligner bowtie1. To rescue reads that did not align due to the presence of a ligation junction within the reads, we split unmapped reads into 3 equal segments and these are realigned. Successfully aligned reads are then manually paired, deduplicated, and then processed for mC and chromatin contact profiles. (b) Coverage statistics of bulk m3C-seq and WGBS profiles. (c) Distribution of coverage at CpG sites for bulk m3C-seq and WGBS profiles.