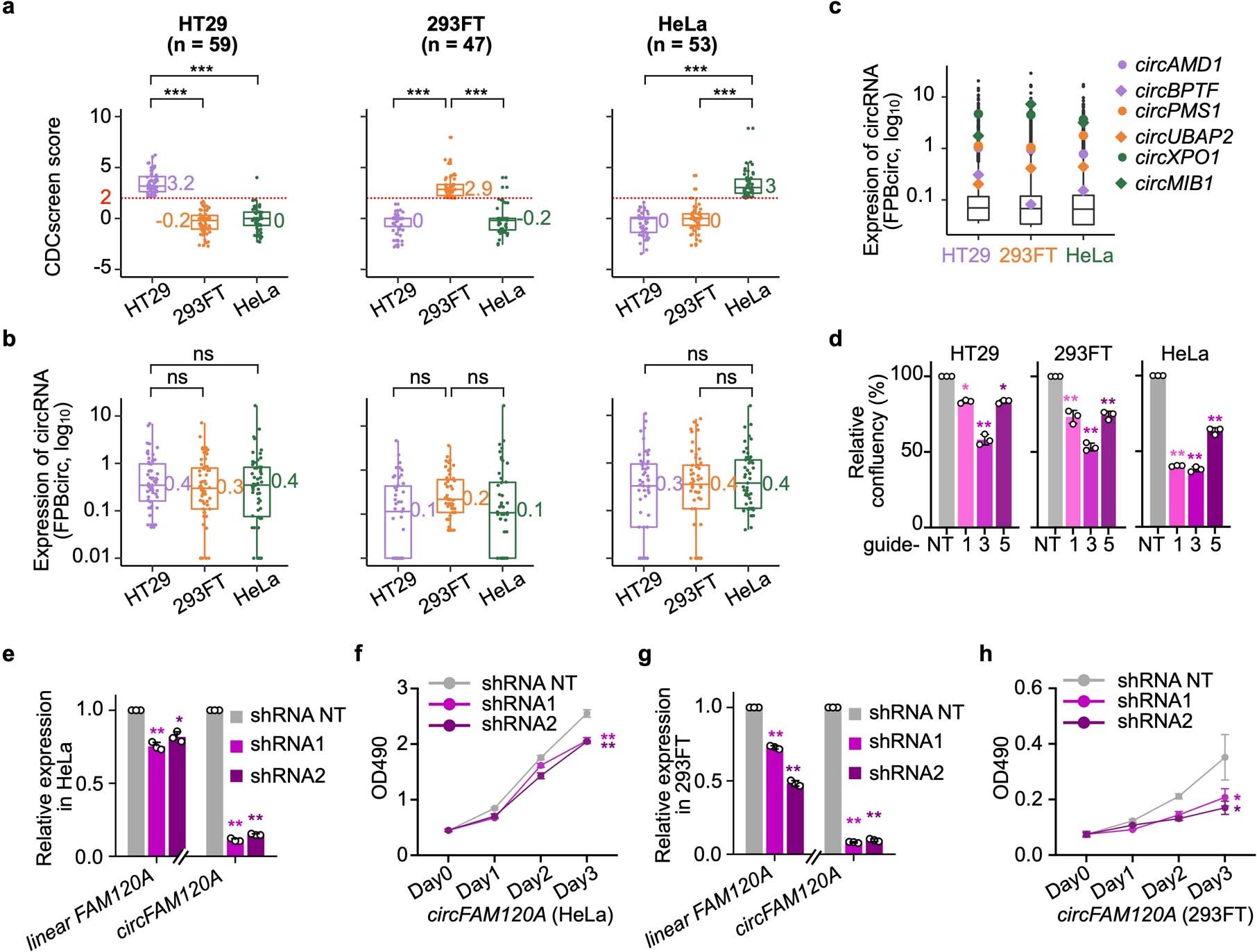
Extended Data Fig. 6: Distribution of CDCscreen scores and expression levels of circRNAs that have cell type-specific effects on cell growth.
From: Screening for functional circular RNAs using the CRISPR–Cas13 system

a, Distribution of CDCscreen scores of circRNAs with cell-type specific effects on cell proliferation in HT29 (n = 59 circRNAs), 293FT (n = 47 circRNAs) and HeLa (n = 53 circRNAs) cell, respectively. See ‘Data visualization’ in the Methods for definitions of box plot elements. b, Expression (shown by FPBcirc, log10) of circRNAs shown in (a) in HT29 (n = 59 circRNAs), 293FT (n = 47 circRNAs) and HeLa (n = 53 circRNAs) cells. See ‘Data visualization’ in the Methods for definitions of box plot elements. c. Expression (shown by FPBcirc, log10) of validated circRNAs (n = 6) in Fig. 2d that have cell-type specific effects on cell proliferation in HT29, 293FT and HeLa cells. See ‘Data visualization’ in the Methods for definitions of box plot elements. d, CircFAM120A KD by RfxCas13d/BSJ-gRNAs inhibited HT29, 293FT or HeLa cell proliferation, as revealed by cell confluency assays. e, CircFAM120A KD by shRNAs in HeLa cells. Expression of circRNAs and cognate linear RNAs was detected by qRT-PCR and was normalized to ACTB. f, CircFAM120A KD by shRNAs inhibited cell proliferation in HeLa cells, as revealed by MTT assays. g, CircFAM120A KD by shRNAs in 293FT cells. Expression of circRNAs and cognate linear RNAs was detected by qRT-PCR and was normalized to ACTB. h, CircFAM120A KD by shRNAs inhibited cell proliferation in 293FT cells, as revealed by MTT assays. (d,e,f,g,h) Means ± s.d. were from three independent experiments. (a,b,d,e,f,g,h) *: P < 0.05; **: P < 0.01; ***: P < 0.001; ns, not significant, two-tailed student’s t-test.