Supplementary Figure 1: Rare-Earth Metal-Conjugated Antibodies for Organoid Cell-Type Identification.
From: Cell-type-specific signaling networks in heterocellular organoids

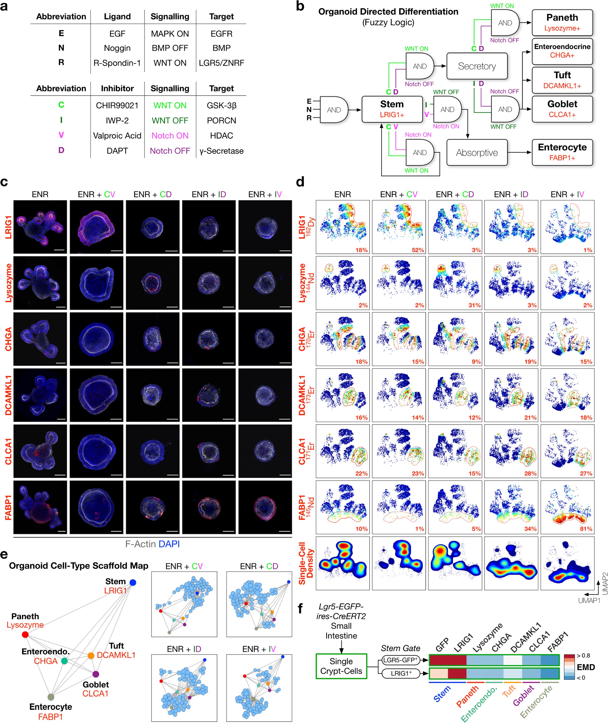
a) Summary of reagents used in organoid directed differentiation. b) Fuzzy logic diagram of organoid directed differentiation. c) Confocal immunofluorescence (IF) of small intestinal organoids stained with rare-earth metal-conjugated mass cytometry (MC) antibodies showing individual cell-type markers (red), F-Actin (white), and DAPI (blue) following directed differentiation, scale bars = 50 μm. Images are representative of three independent experiments. d) UMAP (Uniform Manifold Approximation and Projection) distributions of ~20,000 single organoid cells analyzed by MC following directed differentiation. e) Force-directed Scaffold maps of directedly differentiated small intestinal organoids. Cell-type landmark nodes are identified from untreated small intestinal organoids. f) Earth Mover’s Distance (EMD) quantification of cell-type identification markers from MC analysis of Lgr5-EGFP-ires-CreERT2 small intestinal crypt-cells.