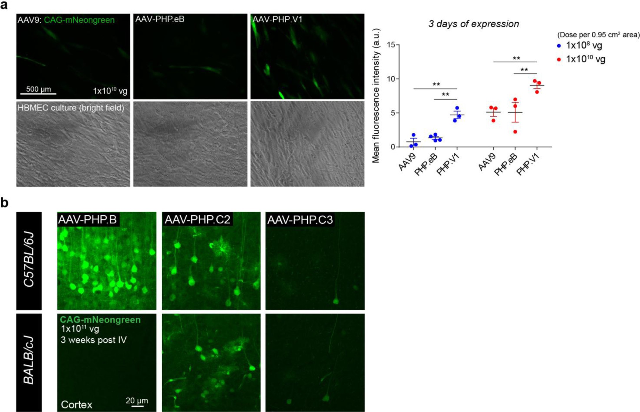
Supplementary Figure 8: Investigation of AAV-PHP Variants Across Different Mouse Strains and In Vitro Human Brain Microvascular Endothelial Cells.
From: Multiplexed Cre-dependent selection yields systemic AAVs for targeting distinct brain cell types

a, Transduction of AAV9, AAV-PHP.eB and AAV-PHP.V1 in human brain microvascular endothelial cell culture (HBMEC) is shown. The vectors were packaged with ssAAV:CAG-mNeongreen. The mean fluorescence intensity across the groups were quantified (n=3 tissue culture wells of 0.95 cm2 surface area per group, 3 images per well per group per dose was imaged after three days of expression, doses 1x108 vg and 1x1010 vg per 0.95 cm2 surface area). A two-way ANOVA with correction for multiple comparisons using Tukey’s test gave adjusted P-value of 0.0051 for AAV9 vs PHP.V1, 0.0096 for PHP.eB vs PHP.V1, 0.8222 for AAV9 vs PHP.eB for 1x108 vg, and 0.0052 for AAV9 vs PHP.V1, 0.0049 for PHP.eB vs PHP.V1, 0.9996 for AAV9 vs PHP.eB for 1x1010 vg (**P ≤ 0.01, is shown and P > 0.05 is not shown on the plot; mean ± S.E.M., 95% CI). b, The transduction of cortex brain region by AAV-PHP.B, AAV-PHP.C2 and AAV-PHP.C3 across two different mouse strains: C57BL/6J and BALB/cJ are shown. The vectors were packaged with ssAAV:CAG-mNeongreen (n = 2-3 per group, 1x1011 vg IV dose/ adult mouse, 3 weeks of expression), and imaged under the same settings. The data reported in a,b are from one independent trial where all viruses were freshly prepared and tittered in the same assay for dosage consistency, with additional validation for AAV-PHP.C2 and AAV-PHP.C3 in an independent trial for BALB/cJ.