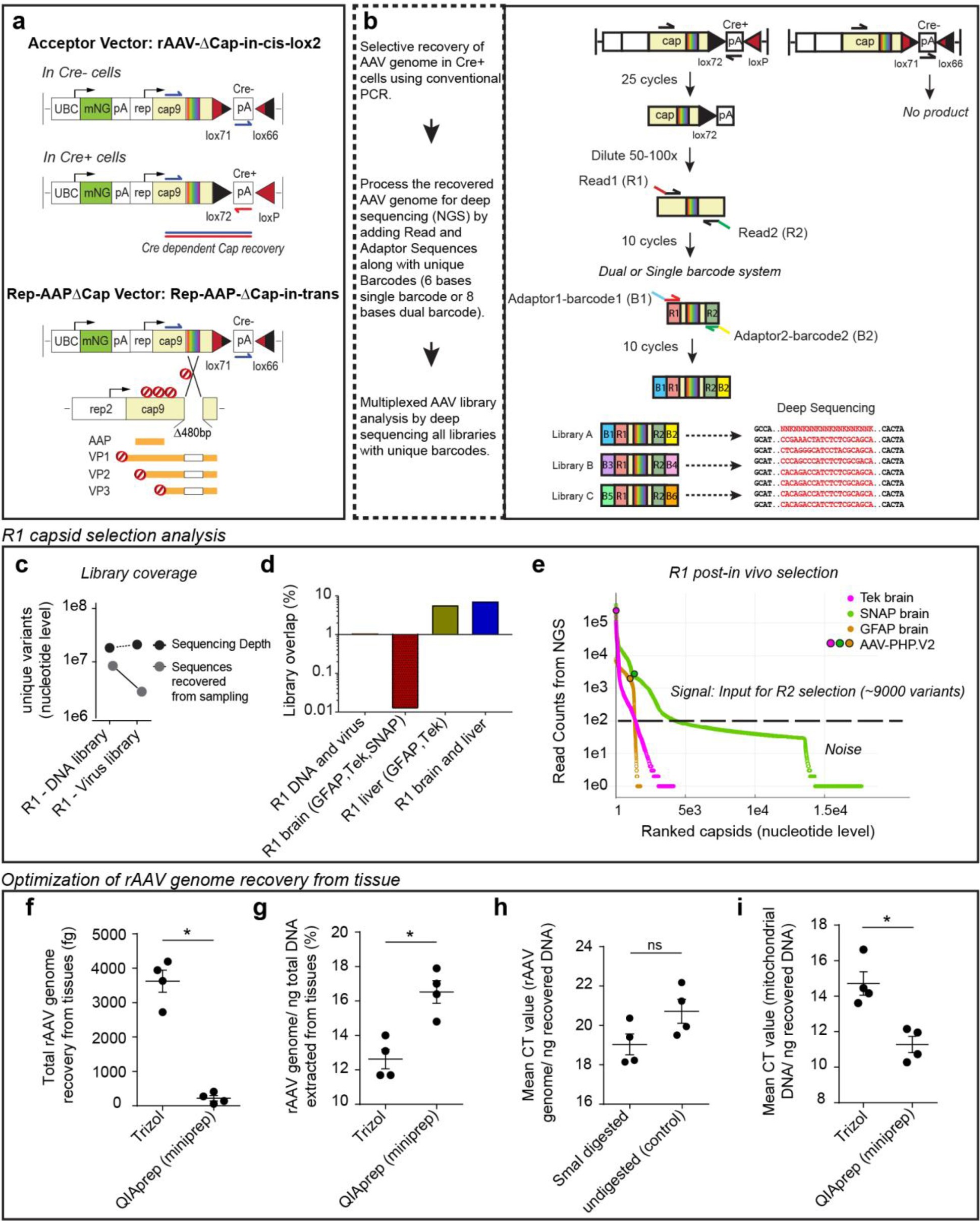
Supplementary Figure 1: Extended Schematic for Multiplexed-CREATE and Analysis of Round-1 Selection.
From: Multiplexed Cre-dependent selection yields systemic AAVs for targeting distinct brain cell types

a, Diagram of the genetic switch used in M-CREATE. The Acceptor Vector shows the position of the forward and reverse primers between the Lox sites that are used for selective recovery of capsids from the Cre+ cells. The Rep-AAP∆Cap vector shows a deletion of 480 bp in cap gene in addition to the stop codons that are designed to prevent synthesis of VP1, VP2, and VP3 proteins. AAP protein translation is unaffected by these modifications. b, Schematic of the protocol to selectively recover rAAV genomes from the target population using the Cre-Lox flipping strategy and preparation of the sample for deep sequencing. c, The library coverage for R1 DNA and virus libraries obtained from specific sequencing depths. d, The percentage of variant overlap within the sampled DNA and virus, or across different Cre lines within tissues, or across tissues from R1 selection. e, The distributions of AAV capsid read counts for libraries recovered by NGS from brain tissue across different Cre transgenic mice post R1 selection. The dotted line is illustrative only and roughly separates the signal from noise (see Methods for estimation of signal v.s. noise) where signal in this context represents the input for the R2 selection. f, rAAV genome recovery from tissues using different treatments are shown with total rAAV genome recovery from 0.1 g of liver, g, Percentage of rAAV genomes recovered per ng of total extracted DNA, and h, The CT value (cycle threshold from qPCR) of rAAV genome extracted by trizol that were treated with SmaI restriction enzyme or untreated and i, CT value of mitochondrial DNA (internal control for smaller genome recovery, fold change = 10.79 (2ΔCT)) recovered from 1 ng of total DNA from liver tissue. In f-i, n = 4 mice; 2 from GFAP-Cre line and 2 from Tek-Cre line, each data point is drawn from the mean of three technical replicates, error bar is mean ± S.E.M., Mann-Whitney test, two-tailed (exact P-value of 0.0286 (*P ≤ 0.05), in f, g, i, and 0.1143 (n.s., P > 0.05, CI 95%) in h). The data reported f, g, i are from one independent trial, and h, from three independent trials.