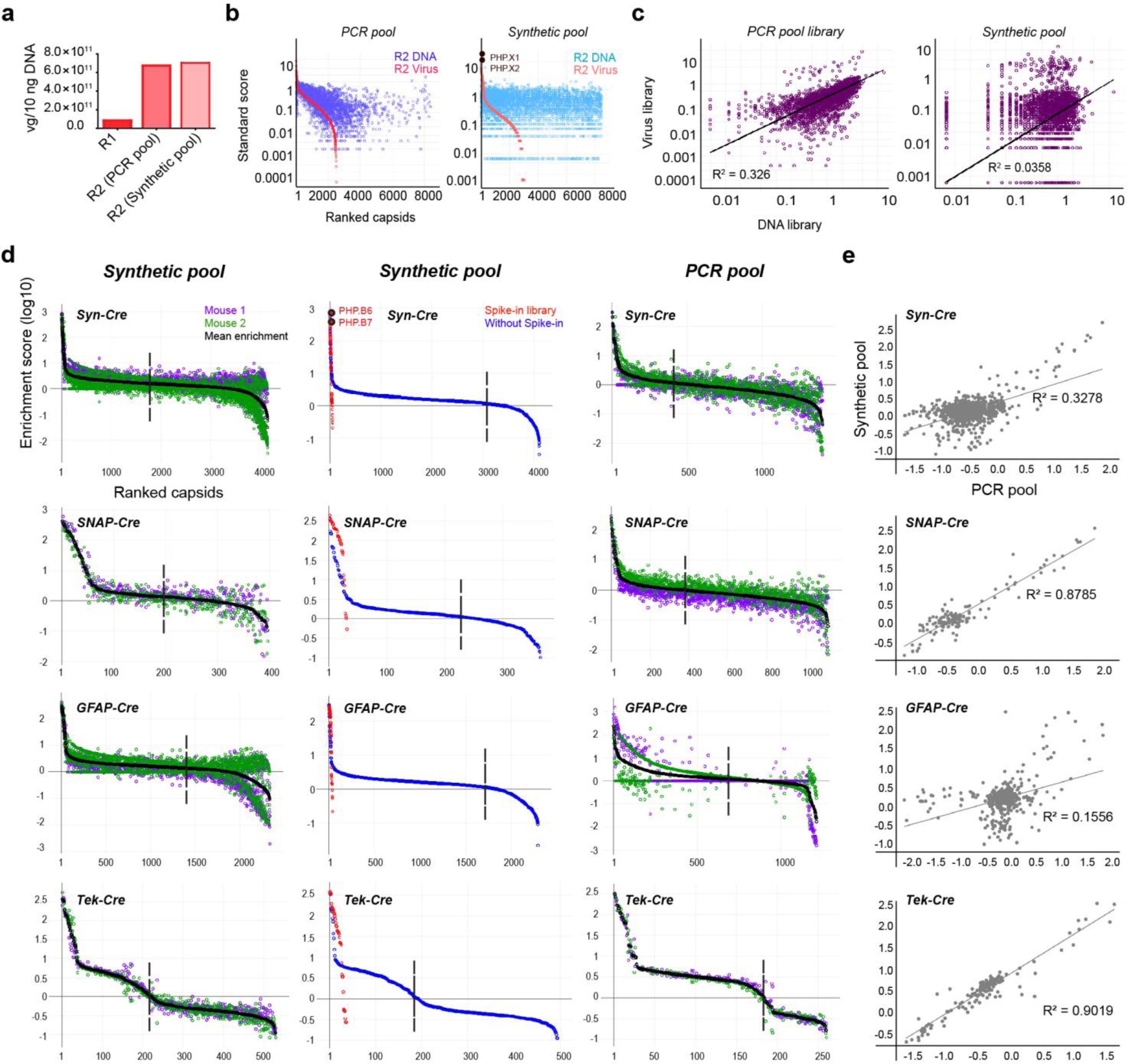
Supplementary Figure 2: Analysis of 7-mer-i rAAV Libraries From Round-2 Selections.
From: Multiplexed Cre-dependent selection yields systemic AAVs for targeting distinct brain cell types

a, The vector yields obtained per 10 ng of capsid DNA library across R1 and R2 vector productions. b, Distributions of the DNA and virus libraries produced by the synthetic pool and PCR pool methods by the standard score of NGS read counts. The variants in virus libraries are sorted by the decreasing order of standard score and their scores from respective DNA libraries are mapped onto them. c, Correlations between the standard scores of read counts for the DNA and virus libraries (n = 1 per library) produced by the synthetic pool and PCR pool methods is determined by linear least-squares regression, and the regression line (best fit) and R2 representing the coefficient of determination is shown. d, Distributions of capsid libraries from brain tissue of two mice (purple and green) used in each Cre line selection, as produced by the synthetic pool (left) and PCR pool (right) designs. The distribution of spike-in library introduced in the synthetic pool library design is shown in red (center). e, Correlations of enrichment scores of variants from the brain libraries (n = 2 per Cre line, mean is plotted) produced by synthetic pool and PCR pool methods is determined by the same method described in c.