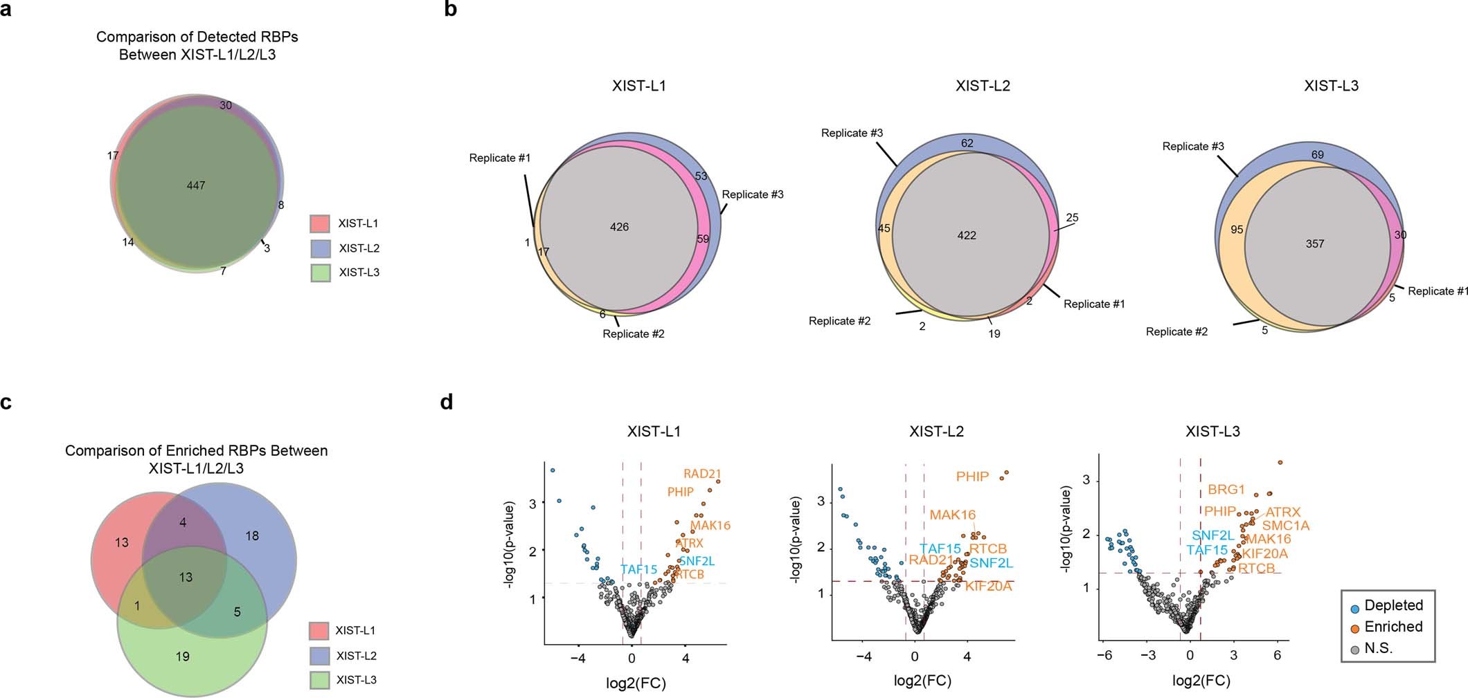
Extended Data Fig. 3: CARPID results comparison among different gRNA sets.
From: CRISPR-assisted detection of RNA–protein interactions in living cells

a, The Venn diagram illustrates the overlap of MS-detected proteins with ≥ 2 peptides in CARPID assays among the three different sets of gRNAs (XIST-L1/XIST-L2/XIST-L3). b, The Venn diagrams illustrate the overlap of MS-detected proteins with ≥ 2 peptides among the three independent experiments using the same gRNA set (Replicate#1/Replicate#2/Replicate#3). c, The Venn diagram illustrates the overlap of significantly enriched RBPs of XIST identified by CARPID using different sets of gRNAs (XIST-L1/XIST-L2/XIST-L3). d, The volcano plots show the enrichment of XIST-associated proteins in HEK293T cells. Significantly enriched proteins are labelled as orange dots. Proteins previously known to interact with XIST are labelled in orange font. SNF2L and TAF15, two novel XIST-associated proteins, are in blue font (n = 3 independent experiments for control and each gRNA group, respectively).