Extended Data Fig. 9: Conservation of epigenetic features.
From: Supervised enhancer prediction with epigenetic pattern recognition and targeted validation

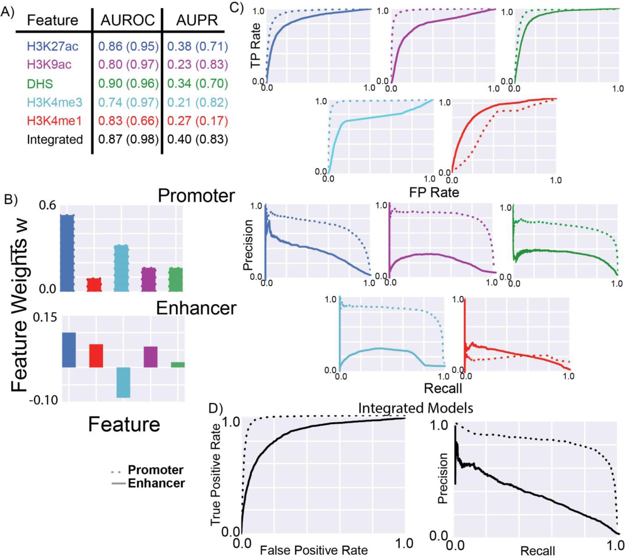
The performance of the fly-based matched filters and the integrated model for predicting active promoters and enhancers in mouse embryonic stem cells identified using FIREWACh. a Similar to Fig. 3, the numbers within parentheses refer to the AUROC and AUPR for predicting promoters while the numbers outside parentheses refer the performance of the models for predicting enhancers. b) The weights of the different features in the integrated models for promoter and enhancer prediction are shown. c) The individual ROC and PR curves for each matched filter and d) the integrated model are shown. The performance of these features and the integrated model for predicting the active promoters and enhancers identified using FIREWACh are shown.