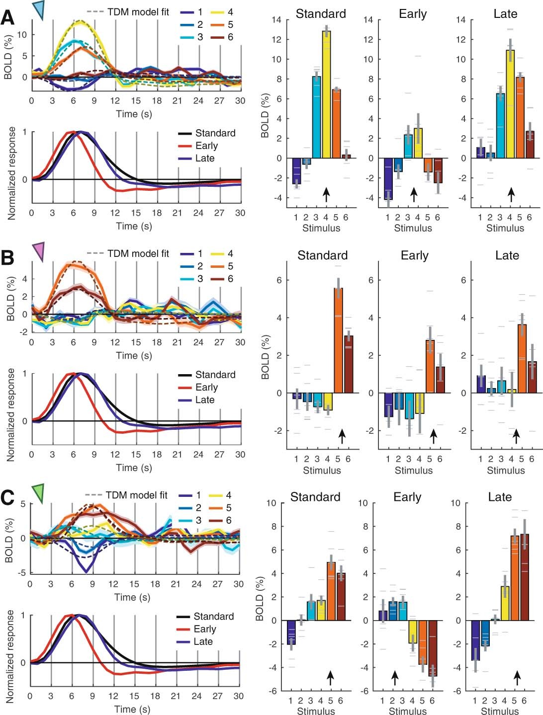
Extended Data Fig. 4: Detailed inspection of example vertices.
From: A temporal decomposition method for identifying venous effects in task-based fMRI

a–c, Results for three surface vertices marked by arrows in Fig. 4. At the upper left are FIR timecourses with ribbon center and width indicating mean and standard error across two condition-splits. Dotted lines indicate the overall fit of the TDM model for each condition (reflecting a weighted sum of the Early and Late timecourses). At the lower left are canonical and TDM-derived timecourses. On the right are the three versions of the betas with bars and error bars indicating mean and standard error across six condition-splits and black arrows indicating peak eccentricity. Rainbow colors indicate stimulus eccentricity (1 = most foveal, 6 = most peripheral).