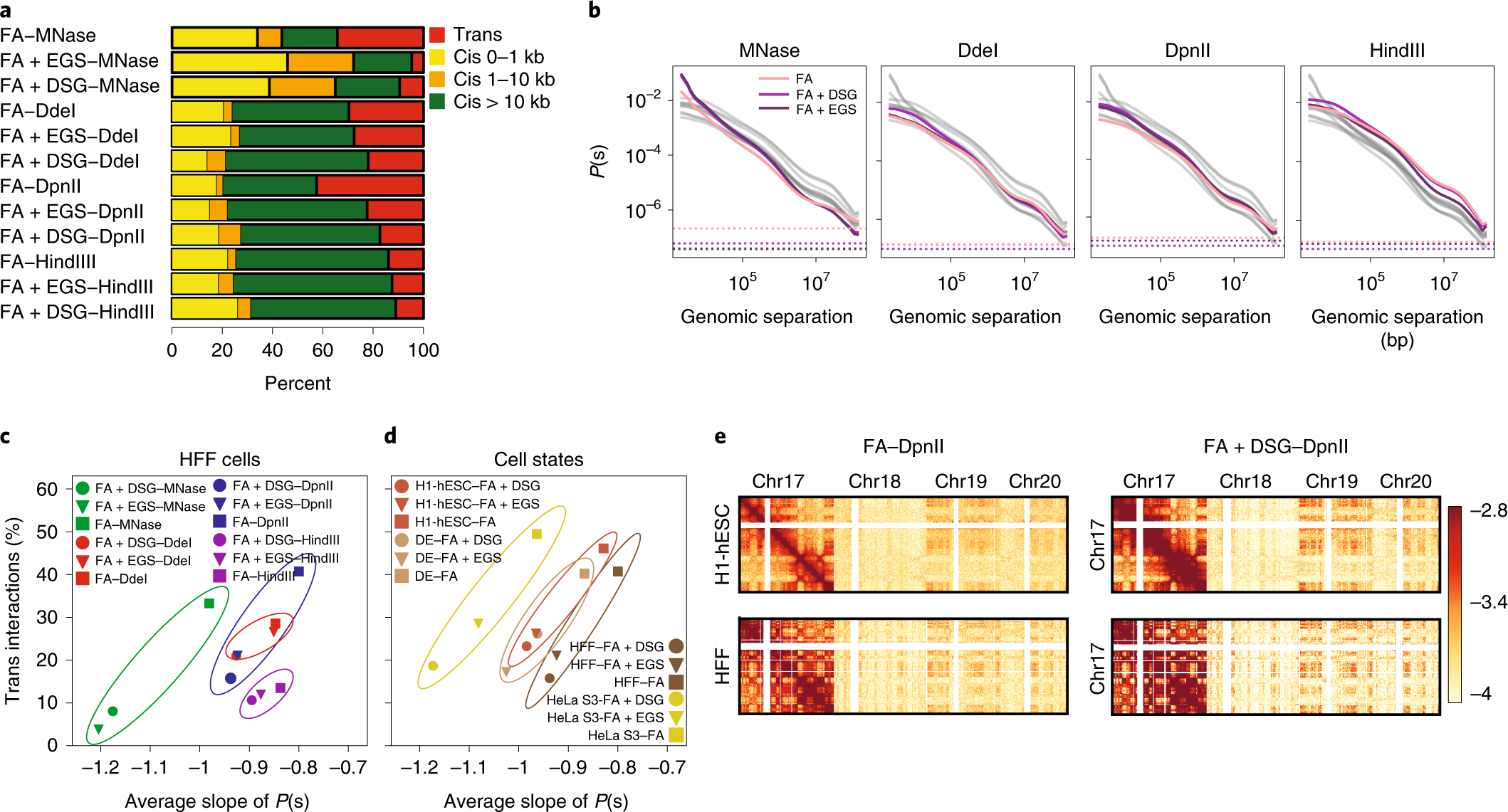
Fig. 2: Extra cross-linking yields more intra-chromosomal contacts.
From: Systematic evaluation of chromosome conformation capture assays

a, The number of valid pairs in each of the 12 HFF protocols by genomic distance. b, Distance-dependent contact probability for the 12 HFF protocols. Each plot shows P(s) for experiments performed with the indicated nuclease. The colored lines indicate the cross-linkers and the gray lines indicate all datasets. The dashed lines show the level of the trans interactions. c, The percentage of trans interactions versus the average slope of distance-dependent contact probability for all cross-linker and enzyme combinations in HFF. Nucleases are grouped by colored ovals. d, Percentage of trans interactions versus the average slope of distance-dependent contact probability for each cell state. Only experiments cross-linked with FA, FA + DSG or FA + EGS and digested with DpnII are shown. e, Interactions (log transformed) between chromosome (chr) 17 and chromosomes 17, 18, 19 and 20 for FA or FA + DSG cross-linking and DpnII digestion, in H1-hESC and HFF cells. Total trans interactions for FA–DpnII protocols in H1-hESCs, 47.7%; HFF cells, 42.5%; and for FA + DSG–DpnII protocols in H1-hESCs, 25%; and HFF cells, 17.3%.