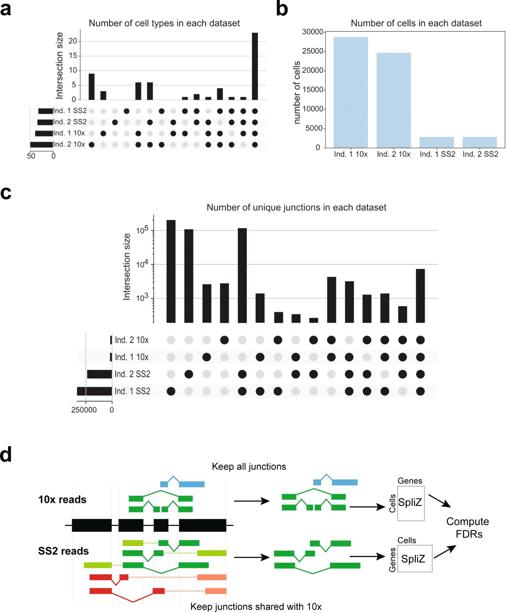
Extended Data Fig. 10: 10X vs Smart-seq2 comparison.
From: The SpliZ generalizes ‘percent spliced in’ to reveal regulated splicing at single-cell resolution

a. Upset plot showing the number of cell types sequenced in each HLCA individual and technology. b. Bar plot showing the number of cells sequenced for each HLCA individual and technology. c. Upset plot showing the number of alternative junctions (junctions for which at least one splice site has at least one other partner in the dataset) for each HLCA individual and technology. d. The SpliZ is calculated independently for Smart-seq2 data restricted to junctions detected by 10X to measure technology-dependence of results.