Extended Data Fig. 3: Regulation of PLCγ signaling by eDrRTKs.
From: A general approach for engineering RTKs optically controlled with far-red light

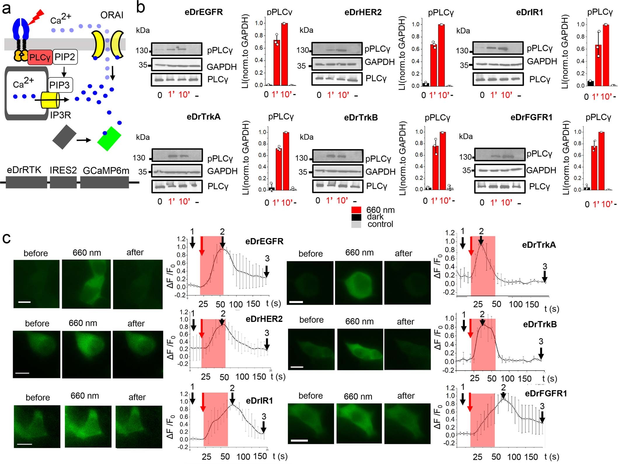
(a) Top: eDrRTK activates PLCγ. PLCγ catalyzes PIP2 hydrolysis and formation of IP3 and DAG. IP3 interacts with IP3R channels in ER after which they become permeable to Ca2+. In turn, Ca2+ interacts with ORAI channels in the plasma membrane and induces Ca2+ entry from the extracellular space. Bottom: Scheme of the plasmid encoding eDrRTK and GCaMP6m Ca2+ indicator via IRES2. (b) Western blots of phospho-PLCγ, total PLCγ and GAPDH in HEK293 cell lysates and quantification of lane intensities of phospho-PLCγ normalized to GAPDH lane intensities (LIs). (c) Representative HEK293 cells co-transfected with eDrRTKs and GCaMP6m imaged before, during, and after 25 s illumination with 660 nm FR light, and their corresponding calcium flux traces are shown. Red arrows indicate the time when 660 nm light-activation started. After 25 s of 660 nm illumination, inactivating 780 nm light was switched on. Black arrows 1, 2 and 3 indicate time-points when confocal images before illumination, at 660 nm illumination, and after illumination were taken, respectively. 25 µM BV was added to the culture medium in all experiments. Scale bars, 10 µm. Data are presented as mean values, error bars represent standard deviation (s.d.), (nā„3, transfection experiments).