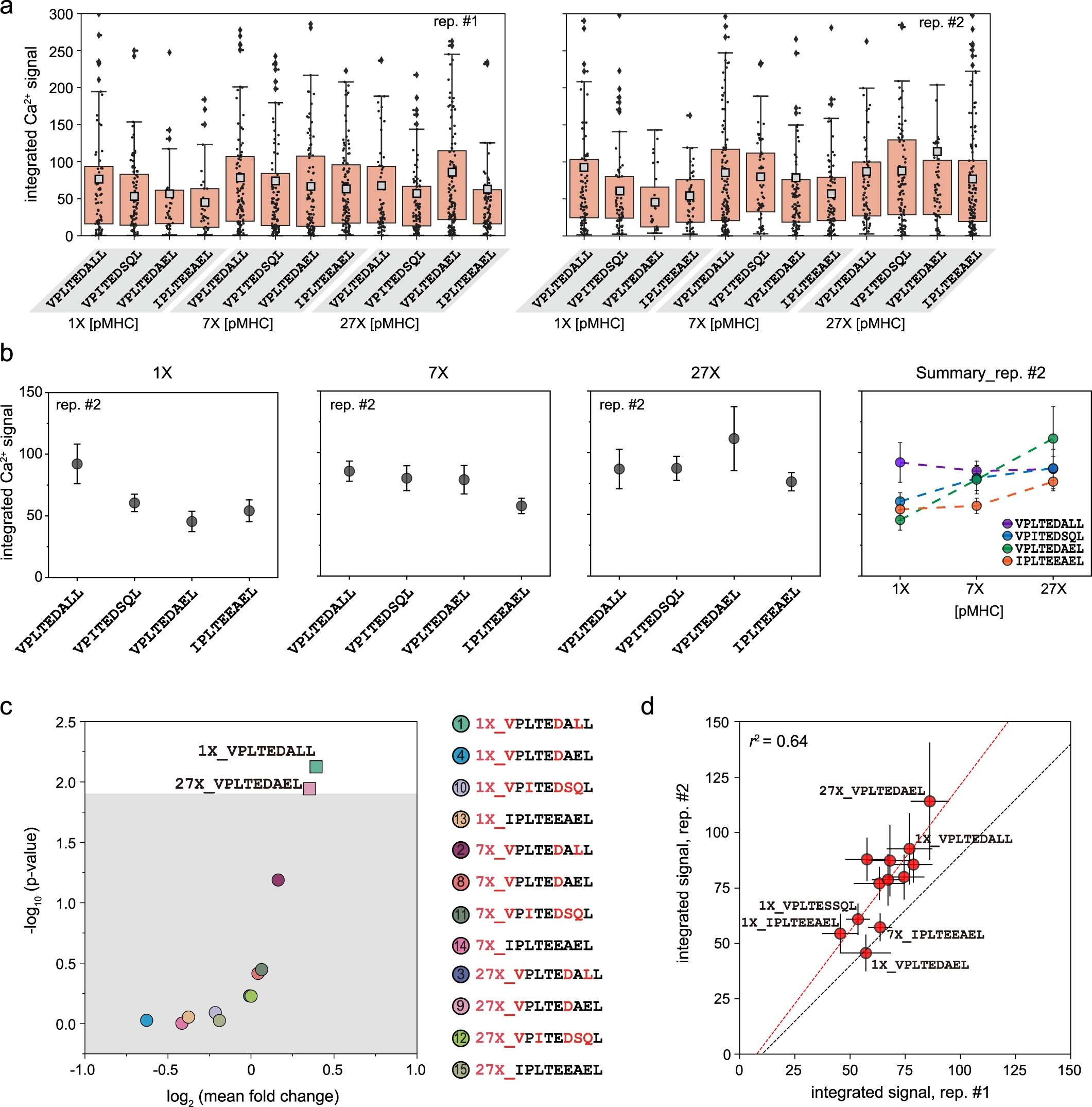
Extended Data Fig. 10: Sequence and concentration multiplexed measurements for two TCR55 replicates.

(a) Measured integrated Ca2+ fluorescence signals for each positive cell (light grey markers) and the mean integrated Ca2+ signal (light grey square) for two TCR55 replicates interacting with 4 different peptides at three pMHC concentrations. The box width defines the interquartile range (IQR) and whiskers extend to 1.5 × IQR in either direction. n = 2535 cells and 1699 cells for rep. #1 and rep. #2, respectively. (b) Top row: mean integrated Ca2+ signals for positive cells interacting with VPLTEDALL, VPITEDSQL, VPLTEDAEL and IPLTEEAEL peptides at 1X, 7X and 27X pMHC concentrations and the summarized integrated Ca2+ signals for four selected peptides under three pMHC concentrations for replicate 2. Error bars indicate SEM. (c) Estimated p-value (calculated via two-sided bootstrapping, see Methods) vs. log2-transformed mean fold change of integrated Ca2+ signals for 4 peptides at 3 different pMHC concentrations; grey area represents p-value>0.013 (Bonferroni-corrected p-value at a significance of 0.05). Correspondence between thermo-responsive beads spectral code and displayed peptide sequence combined its concentration is shown at right. (d) Correlation plot of the means of integrated Ca2+ signals between two replicates. Dashed black line indicates the line with a slope equal to 1; red dashed line indicates a linear regression. Error bars indicate SEM.