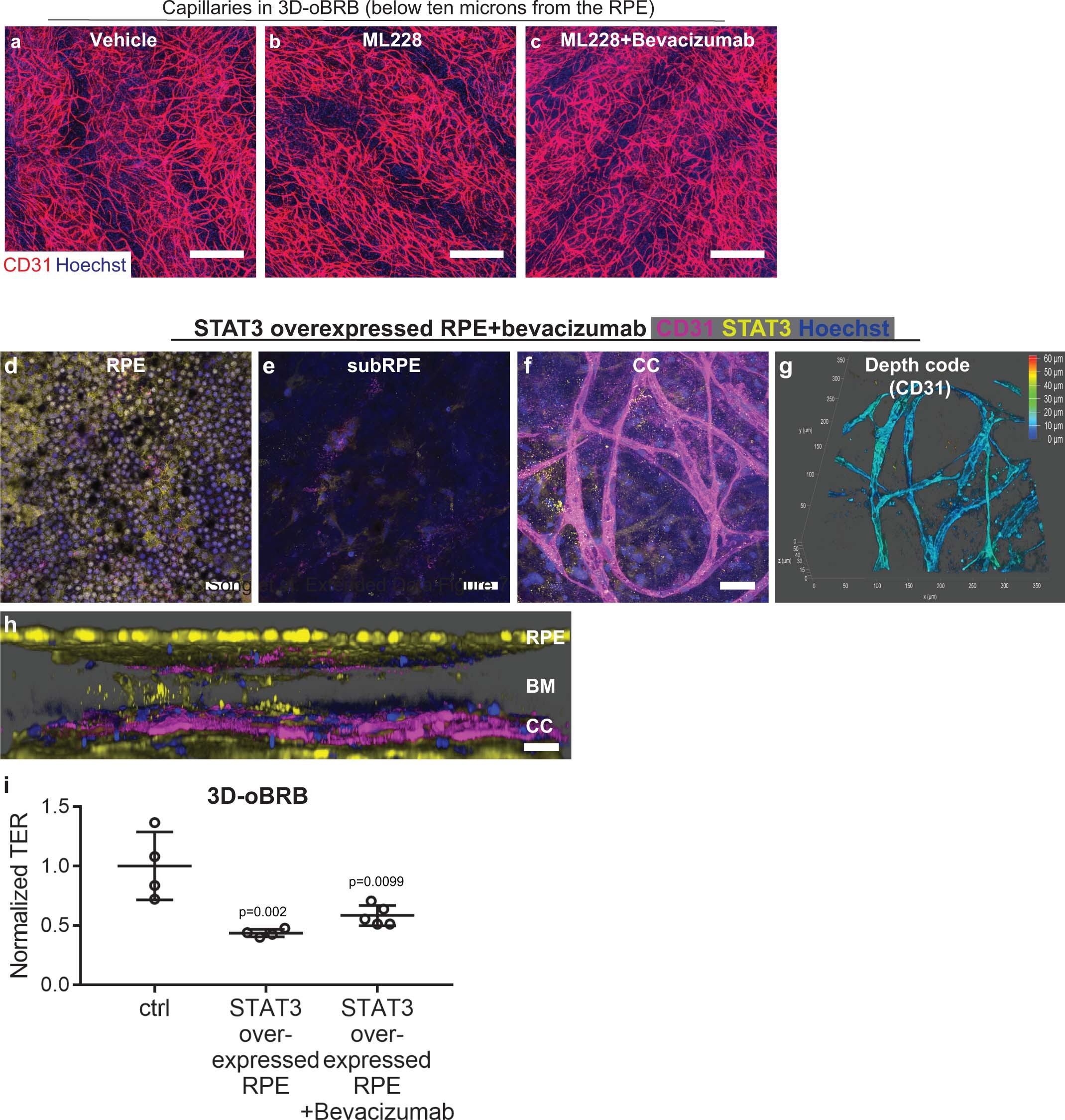
Extended Data Fig. 9: Bevacizumab suppresses type-I CNV-like phenotype in 3D-oBRB.

a-c, Images of deep choroidal regions of (a) vehicle, (b) ML228, (c) ML228 + Bevacizumab treated 3D-oBRB, immunostained for CD31 (red) and stained for Hoechst (blue). Scale bars, 350 μm. (n = 4). d-h, en face views (d-g), and pseudo 3D-projected side views (h) of STAT3 overexpressing 3D-oBRB treated with Bevacizumab immunostained at week 6 with anti-CD31(magenta), anti-STAT3 (yellow) antibodies, and stained for nuclei (blue). BM – Bruch’s membrane, CC – choriocapillaris. N = 3. Scale bars, 50 μm (d-g), 10 μm (h). i, TER measurements normalized to control of STAT3 overexpressing 3D-oBRB and STAT3 overexpressing 3D-oBRB treated with Bevacizumab. (n = 4), Data are presented as mean values + /- SEM. One-way ANOVA and Tukey’s multiple comparisons test were used for statistical analysis.