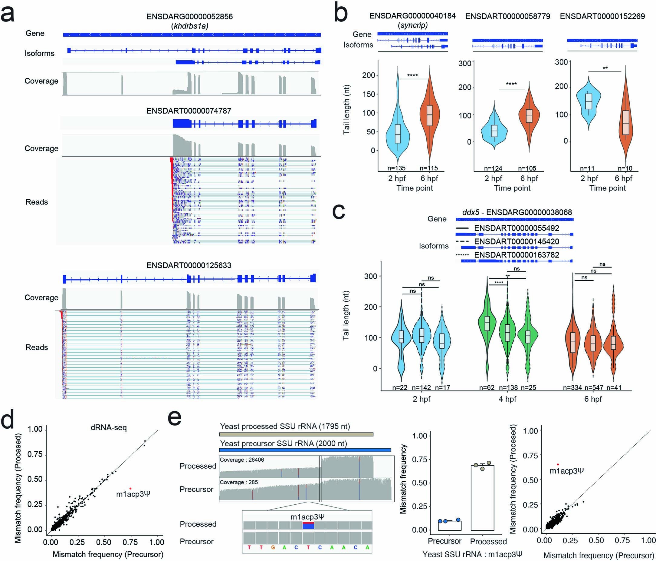
Extended Data Fig. 4: Analysis of isoform-specific polyA tail and modification dynamics using Nano3P-seq.

(a) IGV coverage tracks of reads mapping to khdrbs1a gene from zebrafish embryos at 2 hpf obtained by Nano3P-seq. Annotations of the gene and two main isoforms are shown at the top of the panels. Individual reads mapping to each isoform is illustrated below each coverage track. PolyA tails of individual reads are shown in red. (b) Comparison of polyA tail length distributions of reads mapping to syncrip, illustrated at the per-gene (left panel) and per-isoform (middle and right panel) level measured at two time points during the zebrafish MZT. Annotations of the gene and two main isoforms are shown at the top of the panels. (c) Comparison of polyA tail length distributions of reads mapping to three distinct isoforms (full, dashed and dotted outline) of ddx5 measured at the three time points during the zebrafish MZT. Annotations of the gene and three main isoforms are shown at the top of the panels. Only isoforms with more than 10 reads are shown. The number of reads included in the analysis is shown below each violinplot. P-values have been computed using the Kruskal–Wallis test and corrected for multiple testing using the Benjamini–Hochberg procedure (p > 0.05:ns, p ≤ 0.05:*, p ≤ 0.01:**, p ≤ 0.001:***). (d) Comparison of the per-site mismatch frequencies observed in reads mapping to yeast precursor SSU rRNA and to yeast processed SSU rRNA sequenced by dRNA-seq, showing that the unique outlier is m1acp3Ψ. (e) IGV coverage tracks of reads mapping to yeast processed small subunit (SSU) rRNA (upper track) and precursor SSU rRNA (lower track), including a magnified image at the position known to be modified with m1acp3Ψ (left panel). Positions with a mismatch frequency lower than 0.1 are shown in gray. Mismatch frequency values in yeast precursor and processed SSU rRNA at the position known to be modified with m1acp3Ψ (middle panel) (n = 3 biological replicates, data are presented as mean values+/− standard error). Comparison of the per-site mismatch frequencies observed in reads mapping to yeast precursor SSU rRNA and to yeast processed SSU rRNA, showing that the unique outlier is m1acp3Ψ (right panel). Boxplot limits are defined by the lower (bottom) and upper (top) quartile. The bar indicates the median, and whiskers indicate+/− 1.5X interquartile range.