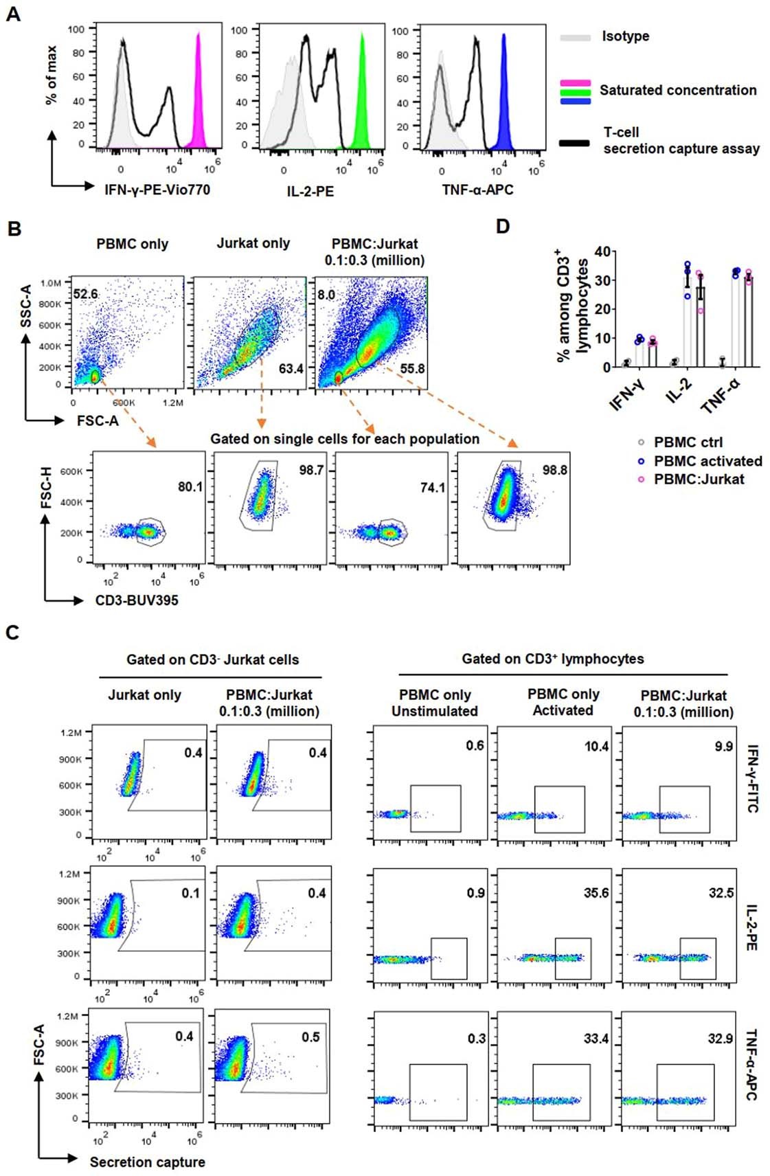
Extended Data Fig. 1: Characterization of the accuracy of cytokine secretion capture assay.
From: Time-resolved assessment of single-cell protein secretion by sequencing

(A) CapAb-modified PBMC (concurrently for 3 cytokines) were pulsed with saturated concentrations of purified IFN-γ, IL-2 and TNF-α (200 ng/ml each), or subjected to secretion capture assay after 6-hour activation with 50 ng/ml PMA and 1 µg/ml ionomycin. Flow cytometry data shows that CapAb cytokine binding sites are not saturated under physiological secretion conditions. (B, C) Pre-stimulated PBMC (6 hours) and unstimulated Jurkat cells were modified with CapAb and mixed together before subjected to secretion capture measurements (B). Cells with significant cytokine secretion can be found within the stimulated CD3+ lympbocyte population. Instead, negligible cytokine capture was observed on the unstimulated Jurkat cells in this mixture experiment (C). (D) The percentage of cytokine-secreting cells among CD3+ lymphocytes are comparable with or without Jurkat cells added. Data are mean ± S.E.M of three independent experiments.