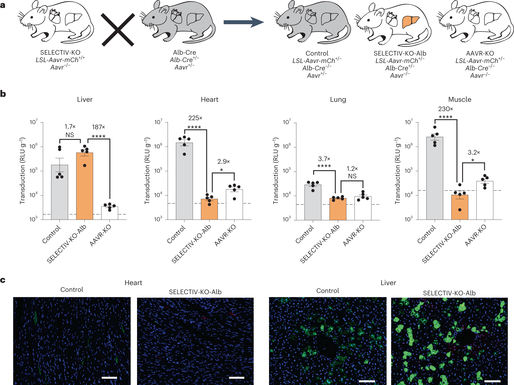
Fig. 5: The transduction specificity of the SELECTIV-KO system is tightly controlled by the choice of Cre mouse line.
From: Hardwiring tissue-specific AAV transduction in mice through engineered receptor expression

a, SELECTIV-KO mice were bred with Alb-Cre mice on an AavrKO background to generate mice with selective AAVR overexpression in liver hepatocytes and KO of Aavr in nontarget tissue (SELECTIV-KO-Alb). Littermate controls heterozygous (control) or homozygous for the endogenous Aavr-KO allele (AAVR-KO) were also produced during breeding. b, Control (n = 5 mice), SELECTIV-KO-Alb (liver-specific) (n = 5 mice) and AAVR-KO (n = 5 mice) mice were injected with 3 × 1010 vg AAV9-luciferase by systemic (i.v.) injection (both male and female, 6–8 weeks of age). Transduction was tracked over time by in vivo imaging and assessed ex vivo. Transduction was measured ex vivo for the liver, heart, lung and muscle, which demonstrated specific transduction of the liver in the SELECTIV-KO-Alb mice, with detargeting of the other organs and tissue. Mean value and s.e.m. are shown. The horizontal dashed line indicates background luminescence in lysates of a mouse not transduced by AAV9-luciferase. Fold-changes are indicated, and the P value was calculated using an ordinary one-way ANOVA with Holm–ŠÃdák’s multiple comparisons post-test, with ****P < 0.0001, *P < 0.05 (control versus SELECTIV-KO-Alb: liver P = 0.075, heart P = 6.5 × 10−9, lung P = 3.2 × 10−5, muscle P = 9.4 × 10−8; SELECTIV-KO-Alb versus AAVR-KO: liver P = 5.5 × 10−6, heart P = 0.020, lung P = 0.34, muscle P = 0.012). c, Control and SELECTIV-KO-Alb (liver-specific) mice were injected with 2 × 1011 vg PHP.eB-GFP by systemic (i.v.) injection. Mice were euthanized at 28 d post-transduction and liver and heart were removed to determine transduction by fluorescence microscopy. Scale bars, 200 µm. Similar results were seen in three biological replicates.