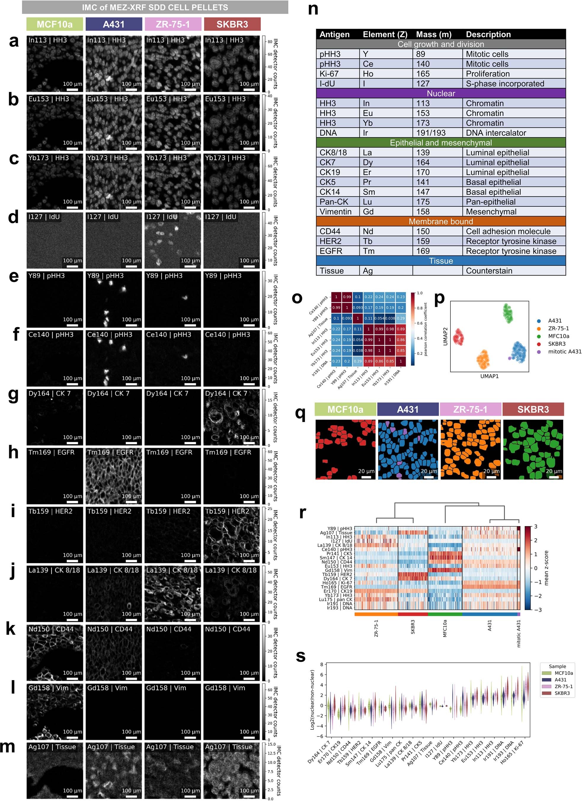
Extended Data Fig. 4: IMC of markers detected in cell pellet samples by MEZ-XRF.
From: Multielement Z-tag imaging by X-ray fluorescence microscopy for next-generation multiplex imaging

a, Antigens and element tags used as Z-tags for imaging of breast epithelial cell lines. b-n, IMC images of the indicated markers in MCF10a, A431, ZR-75-1, and SKBR3 cell pellets (columns). Samples are presented in columns and element/marker channels in rows. Image labels (for example, In113|HH3) indicate the isotope (for example, In113) for the indicated marker (for example, HH3). Underlined markers indicate that the same antibody was conjugated to different elements. o, Pearson correlation heatmap of the indicated marker intensities for single cells. Labels indicate element isotope and marker. p, Leiden clustering on single-cell intensities of an informative marker (1 per cell type) and Ce-pHH3 and I-IdU. q, Cell masks coloured by Leiden clusters identified in panel p. r, Heatmap of single-cell expression patterns ordered according to the Leiden clusters identified in panel p. s, Relative nuclear to non-nuclear intensities derived from nuclear and whole cell segmentations for the top 10% of cells per cell line for each marker. Markers above axis bars are nuclear, below axis bars are non-nuclear. Violin plots (3 dashed horizontal lines per violin show the lower quartile, median value, and upper quartile values) show distribution of nuclear/non-nuclear marker ratios for all cells of a single field of view for 1 sample per cell type.